请注意,本文内容源自机器翻译,可能存在语法或其它翻译错误,仅供参考。如需获取准确内容,请参阅链接中的英语原文或自行翻译。
器件型号:TMDSHVMTRPFCKIT 尊敬的团队:

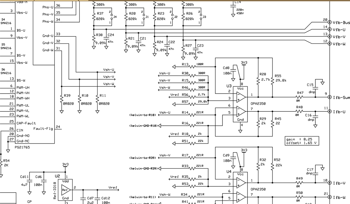
您能否根据28335电机套件的电路图向我解释电流采样电路的原理? 也就是说、将实际电流转换成 ifb-v 的过程是什么?
此致
This thread has been locked.
If you have a related question, please click the "Ask a related question" button in the top right corner. The newly created question will be automatically linked to this question.
尊敬的团队:

您能否根据28335电机套件的电路图向我解释电流采样电路的原理? 也就是说、将实际电流转换成 ifb-v 的过程是什么?
此致