This thread has been locked.

If you have a related question, please click the "Ask a related question" button in the top right corner. The newly created question will be automatically linked to this question.

[参考译文] DRV8312-C2-KIT:使用 GUI 转换 InstaSPIN-BLDC 项目中电流的 ADC 结果

Guru**** 2555630 points


请注意,本文内容源自机器翻译,可能存在语法或其它翻译错误,仅供参考。如需获取准确内容,请参阅链接中的英语原文或自行翻译。

https://e2e.ti.com/support/microcontrollers/c2000-microcontrollers-group/c2000/f/c2000-microcontrollers-forum/762162/drv8312-c2-kit-conversion-of-adc-results-of-current-in-instaspin-bldc-project-with-gui

器件型号:DRV8312-C2-KIT

嗨!

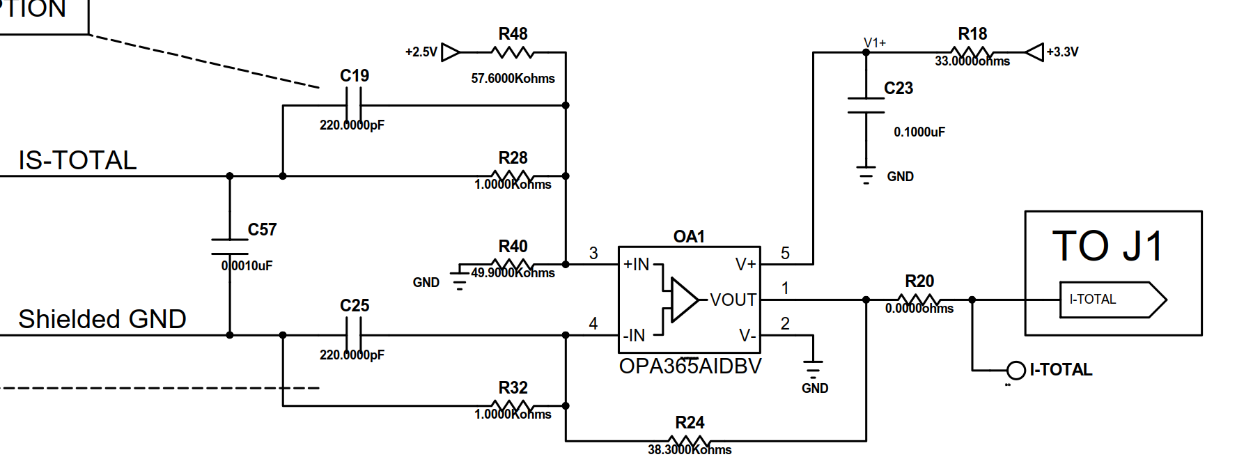
我的问题与使用 GUI 处理 InstaSPIN_BLDC 项目中电流测量的 ADC 结果有关:

iqIA=(_IQ15toIQ (AdcResult.ADCRESULT4<<3)-IA_OFFSET)<<1;

IDCfdbk=(_IQ15toIq (AdcResult.ADCRESULT5<<3)-IDC_OFFSET)<<1;

为什么有最后一个左移位运算符(乘以2)?

提前感谢、

Sarah

  • 请注意,本文内容源自机器翻译,可能存在语法或其它翻译错误,仅供参考。如需获取准确内容,请参阅链接中的英语原文或自行翻译。
    它将根据基极电流(BLDC_setting.h 中的 BASE_CURRENT)将电流调节为 IQ 格式、将_IQ (-0.5)~_IQ (0.5)转换为_IQ (-1.0)、因为基极电流是 ADC 最大采样范围的一半。
  • 请注意,本文内容源自机器翻译,可能存在语法或其它翻译错误,仅供参考。如需获取准确内容,请参阅链接中的英语原文或自行翻译。

    如果我计算 ADC 输入电压(假设是理想的运算放大器)、我会得到3.3V 电压、从而使电机中的总电流为8.6A。 因此、不需要乘以2。

    我想实际的运算放大器是降低 ADC 输入电压的原因吗?

  • 请注意,本文内容源自机器翻译,可能存在语法或其它翻译错误,仅供参考。如需获取准确内容,请参阅链接中的英语原文或自行翻译。

    您可以保留此值、也可以根据您要使用的缩放值进行更改。 在这种情况下、您可以使用不带2倍乘的直流电流。

  • 请注意,本文内容源自机器翻译,可能存在语法或其它翻译错误,仅供参考。如需获取准确内容,请参阅链接中的英语原文或自行翻译。
    我自己发现:如果有0A、则 OPV (I-total)之后的电压为1.65V。 这意味着存在偏移。 该偏移将在软件(校准)中进行校正。 因此、校正后、0A 的值为0、8.6A 的 ADC 范围(2047)的一半值为0。 这就是为什么需要使用2乘法将_IQ (-0.5)~_IQ (0.5)转换为_IQ (-1.0)~_IQ (1.0)的原因。