请注意,本文内容源自机器翻译,可能存在语法或其它翻译错误,仅供参考。如需获取准确内容,请参阅链接中的英语原文或自行翻译。
器件型号:TMS320F28075 主题中讨论的其他器件:LAUNCHXL-F28379D
您好专家、
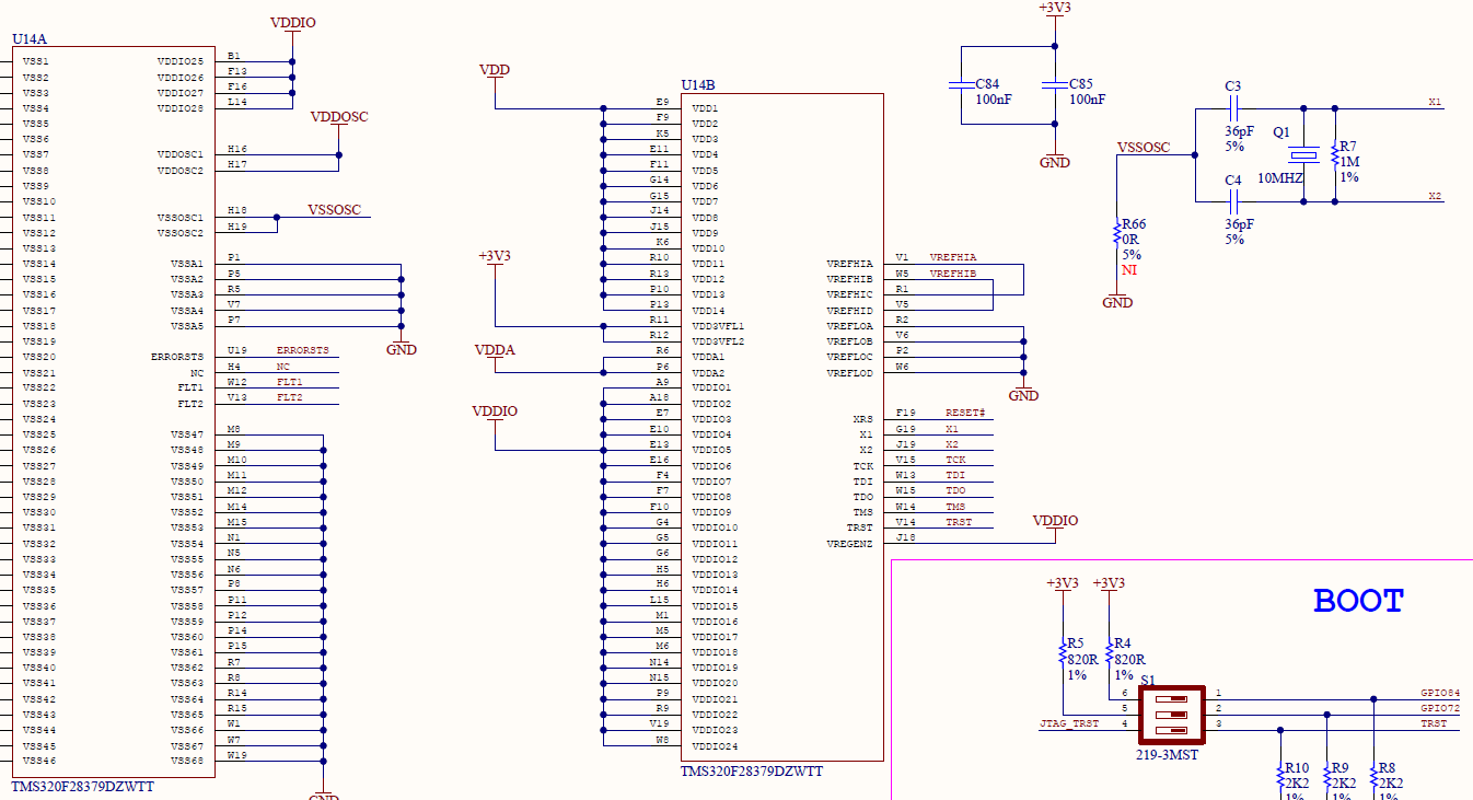
当我遇到 F2807x 和 F2837x 系列器件上的 VSSOSC 连接时、这会让人有点困惑。 下面是原理图。
我遇到了无法对闪存进行编程的问题。
但是、如果我将 VSSOSC 接地、一切都可以再次正常工作。
我有以下问题:
首先、我想检查 F2807x 和 F2837x 对这个引脚的连接是否有同样的要求?
其次、在 F28377和 F28379D Launch Pad 上。 一个未接地、一个未接地、为什么? (请参阅末尾的图片)
第三,我真的需要你们的帮助,以便深入了解以下各条线。 "板接地"和"OSC 电路的接地参考"是什么意思? 您是指"电路板接地" VSS 吗?
随附图片、来自 Launch Pad。
谢谢
谢尔登


