请注意,本文内容源自机器翻译,可能存在语法或其它翻译错误,仅供参考。如需获取准确内容,请参阅链接中的英语原文或自行翻译。
器件型号:DAC5681Z 工具/软件:
大家好:
我使用 DAC5681Z 生成频率、但输出 功率很小。
那么、我想告诉我如何提高输出功率。
我想生成10kHz 正弦波(单音)。
下面是我的快照映像。
频谱分析仪:


示波器:

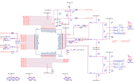
原理图:

寄存器设置值为默认值。
This thread has been locked.
If you have a related question, please click the "Ask a related question" button in the top right corner. The newly created question will be automatically linked to this question.