This thread has been locked.

If you have a related question, please click the "Ask a related question" button in the top right corner. The newly created question will be automatically linked to this question.

[参考译文] ADS7957-Q1:运行问题

Guru**** 2548490 points
Other Parts Discussed in Thread: ADS7957-Q1

请注意,本文内容源自机器翻译,可能存在语法或其它翻译错误,仅供参考。如需获取准确内容,请参阅链接中的英语原文或自行翻译。

https://e2e.ti.com/support/data-converters-group/data-converters/f/data-converters-forum/1345051/ads7957-q1-operation-question

器件型号:ADS7957-Q1

您好!  

客户正在设计 ADS7957QDBTRQ1电路后对其进行测试。

输入电压大约为5V 时、根据10位分辨率规格的 ADC 1024值、应输出最大值。

目前、输入电平大约为1.5V 时才会输出最大值。

我想问、是否还需要设置任何其他器件。

  • 请注意,本文内容源自机器翻译,可能存在语法或其它翻译错误,仅供参考。如需获取准确内容,请参阅链接中的英语原文或自行翻译。

    尊敬的 Cho:

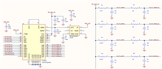
    在您的原理图片段中、ADS7957-Q1的 REFM (引脚3)似乎为"开路"。  需要将该引脚连接至 AGND。  请确保引脚3接地、并验证您获得了正确的 ADC 结果。

  • 请注意,本文内容源自机器翻译,可能存在语法或其它翻译错误,仅供参考。如需获取准确内容,请参阅链接中的英语原文或自行翻译。

    您好、Tom、

    感谢您的支持。

    客户通过将 REFM (引脚3)连接到 AGND 来进行测试、但测试结果是相同的。

  • 请注意,本文内容源自机器翻译,可能存在语法或其它翻译错误,仅供参考。如需获取准确内容,请参阅链接中的英语原文或自行翻译。

    请发送屏幕截图、其中显示接口(/CS、SDI、SDO、SCLK)和寄存器设置的详细信息。  原理图中是否遗漏了一些东西?  我看到的每个输入都应该为~5V。

  • 请注意,本文内容源自机器翻译,可能存在语法或其它翻译错误,仅供参考。如需获取准确内容,请参阅链接中的英语原文或自行翻译。

    抱歉、他们说 A GND 连接有问题。

    GND 重新连接后、它将正常工作。