Other Parts Discussed in Thread: SN65HVD72, ISO3086T, ISO3082
主题中讨论的其他器件:SN65HVD72、 ISO3082
工具/软件:
您好、
我使用 SN65HVD72、SN74LVC2G14DBV 和 ISO3086TDW 设计我的 IPC 与器件(笔记本电脑)之间的隔离式 RS485 接口。
但遗憾的是、我的设计只能单向运行、即 IPC 到器件。
我使用 Tera Term 进行测试、发现器件与 IPC 之间没有通信。
This thread has been locked.
If you have a related question, please click the "Ask a related question" button in the top right corner. The newly created question will be automatically linked to this question.
Other Parts Discussed in Thread: SN65HVD72, ISO3086T, ISO3082
工具/软件:
您好、
我使用 SN65HVD72、SN74LVC2G14DBV 和 ISO3086TDW 设计我的 IPC 与器件(笔记本电脑)之间的隔离式 RS485 接口。
但遗憾的是、我的设计只能单向运行、即 IPC 到器件。
我使用 Tera Term 进行测试、发现器件与 IPC 之间没有通信。
您好、Andrew、
基本上、我的电路设计遵循 双路隔离式半双工 RS RS-485 中继器作为基准。

唯一的不同是 ISO3082DW IC I 更改为 SN65HVD72 和 ISO3086T IC。
此致、
Ku
e2e.ti.com/.../sn65hvd72.pdfe2e.ti.com/.../ISO3086TDW.pdfe2e.ti.com/.../tidu590.pdf
尊敬的 Lee:
感谢您的耐心、很抱歉耽误您的时间。 据我所知、您正在使用 双路隔离式半双工 RS RS-485 中继器 作为设计基础、并使用 ISO3086TDW 进行升级、以集成变压器驱动器。 只要数据速率与原始 TI 设计匹配、这是可以接受的。
此致、
Andrew
您好、Andrew、
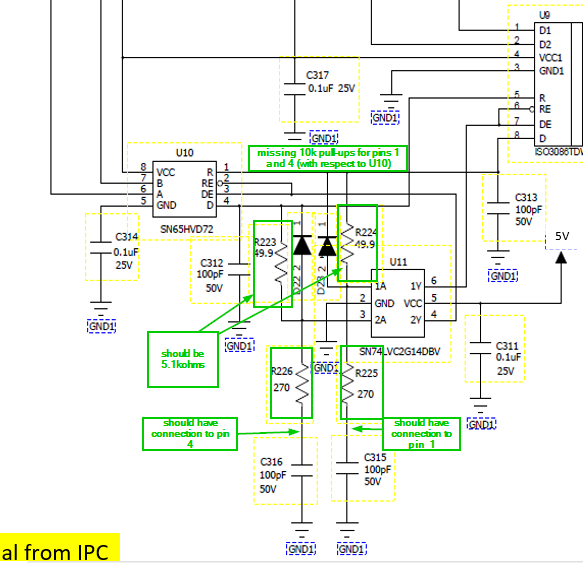
我已根据您的建议移除了 1k Ω 电阻器 R219 和 R222。
还修改了 J22 引脚 A 连接到 ISO3086T 的 A 引脚、J22 引脚 B 连接到 ISO3086T 的 B 引脚的连接
不幸的是,结果仍然相同,通信信号从器件 (J22) 发送到 IPC (J23) 仍然 NG。
但是、从 IPC (J23) 发送到器件 (J22) 的通信信号正常。
我已经在正常和 NG 条件期间为您的基准捕获了每个 IC 引脚的波形。
根据 J23 引脚 A 和 B 的输出波形、信号失真。

请参阅随附的 Excel file.e2e.ti.com/.../RS485-connection-issue-1.xlsx
最好的注意、
Ku
Ku 您好、
感谢您提供更新后的原理图。 该设计仍然缺少一些设置自动方向时序的关键组件。 2A 和 2Y 的输出应与 R 引脚上的信号匹配、并有一些轻微的延迟、用于切换每个位的方向(使用 RE/和 DE)(如下所示)。


我已经在原理图上进行了标记。

此致、
Andrew
您好、Andrew、
根据您的 2 号评论: 300 欧姆电阻器应连接在逆变器输入和 R 引脚之间。 然后将一个电容器连接到 GND。
它与下面的参考原理图不同。 可以看到、300 Ω 逆变器输入和 R 引脚之间没有点。
我的设计修改将与的参考设计完全相同
-在两个 R 引脚上添加 10k 上拉电阻器。
-将 49.9 欧姆更改为 5.1k 欧姆。
我将在下一次答复中告诉你上述结果。
谢谢你。
此致、
Ku
您好、Andrew、
我对原理图的修改与参考设计相应地相同、
-在 IC U10 R 引脚和 IC U9 R 引脚上添加 10k Ω 上拉电阻器。
-将 R223 和 R224 更改为 5.1k 欧姆。
-将 R225 和 R226 更改为 300 欧姆
-插入带有 560 欧姆的 R219 和 R222
遗憾的是、从器件 (J22) 到 IPC (J23) 的 RS485 通信信号结果仍然失败。
根据我得到的波形、U10 针 R、RE、DE 和 D 的信号看起来正常。
但 U10 输出引脚 A 和 B 波形失真、假设正常条件 A 和 B 信号反转、
但现在没有反转。
您好 Lee、
您的应用程序的当前状态并不特别清楚。 据我所知、这个问题正在发生从 J23 到 J22 的通信。 然而、从 J22 到 J23 的通信存在问题、对吗?
我查看了 Excel 文件、在 A 和 B 本身的输出看起来出现接地耦合问题之前、从 J22 到 J23 的通信看起来是可以接受的。 再次查看原理图、我发现 C314 与 U10 接地引脚串联。 这基本上会使接地连接悬空、从而导致器件未通电。
这可能将用作去耦电容器((C314 连接在 VCC 与地之间)。 U10 引脚 5 必须直接接地。 这是固定的吗?

此致、
Andrew
您好、Andrew、
据我所知、这个问题正在发生从 J23 到 J22 的通信。 然而、从 J22 到 J23 的通信存在问题、对吗?
-是的、只有 J22 到 J23 的通信存在问题。
U10 引脚 5 必须直接接地。 这是固定的吗?
-当 U10 引脚 5 直接接地时,情况变得更糟,从 J23 到 J22 的通信也变成了 NG。
当信号从 J23 发送至 J22/从 J22 发送至 J23 时、U10 根本无法工作。
U10 引脚 A 和 B 的输入信号、但 U10 引脚 R 完全没有输出脉冲(引脚 R = 5V、RE=DE=0V、D= 5V)。
当信号从 J22 发送到 J23、引脚 R=5V、RE=DE= 0 脉冲、D= 5V 脉冲时、在此阶段看起来仍然正常。 但是在 U10 引脚 A 和 B 上未检测到任何输出脉冲
此致、
Kue2e.ti.com/.../Waveform-when-short-C314-to-GND.xlsx
尊敬的 Lee:
[引述 userid=“560692" url="“ url="~“~/support/isolation-group/isolation/f/isolation-forum/1572176/iso3086t-rs485-interface-only-working-in-one-direction/6070185当 U10 引脚 5 直接接地时,情况变得更糟,从 J23 到 J22 的通信也变得 NG。
当信号从 J23 发送至 J22/从 J22 发送至 J23 时、U10 根本无法工作。
[/报价]我认为 U10 可能会损坏、因为发生了大量测试、并且在没有 VCC 的情况下施加了信号。 这通常是可以接受的、因为器件受到保护、但是、它仍然超出绝对最大条件。
最好为 U10、SN65HVD72 选择一个新器件。 SN65HVD72 是一款 3.3V 器件、5V 的 VCC 在技术上超出建议的范围。 但是、数据表中的任何内容都不会显示该器件会在应用中立即损坏。 但是、此应用最好使用 VCC = 5V 的 RS RS-485 收发器。
此外、由于 C314 之前与引脚 5 串联、这将有效地阻止器件通电。 我之前怀疑器件是通过 ESD 结构供电的、这种做法并不理想、 如果正确连接 SN65HVD72、可获得大于 5V 的 VCC 并损坏器件。
此致、
Andrew
您好、Andrew、
最后、我的 RS 485 通信在两个方向上都运行正常
-将 C314 直接接地短接(U10 接地引脚 5 直接接地)
-SN65HVD72、U10 Vcc 更改为 3.3V。
实际上、我会在将 U10 IC Vcc 更改为 3.3V 之前尝试、但在 J22 到 J23 之间进行通信仍然 NG、因为 U10 接地引脚 5 未直接接地
此时、C314 仍被插入。
非常感谢您为解决我的设计问题提供的大力支持。
此致、
Ku