请注意,本文内容源自机器翻译,可能存在语法或其它翻译错误,仅供参考。如需获取准确内容,请参阅链接中的英语原文或自行翻译。
器件型号:ISO3082 主题中讨论的其他器件: ISO1410
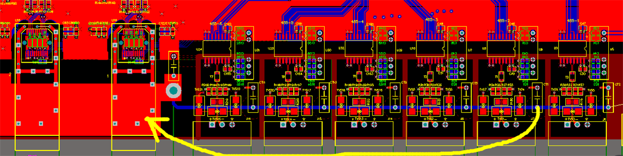
如上图所示、前两幅图是485原理图、后两幅图是485接口的四层布局。在 485接口上进行 IEC61000-4-4测试时, 由 TX 控制的 LED 的闪烁 不正常。
当我 通过粗线将通信串行端口2的安全电容器的接地端连接到 连接到下面图片中的接地良好的光纤盒时、此问题消失了。 我想问为什么这是我应该改进 PCB 的实际方法。 底层的接地线现在宽度为50密耳。
您是否有任何有关如何解决 EMC 问题的文档? IEC61000-4-4等的更多信息





