This thread has been locked.

If you have a related question, please click the "Ask a related question" button in the top right corner. The newly created question will be automatically linked to this question.

[参考译文] DRV8662:DRV8662输入信号未通过输入电容器

Guru**** 2390735 points
Other Parts Discussed in Thread: DRV8662
请注意,本文内容源自机器翻译,可能存在语法或其它翻译错误,仅供参考。如需获取准确内容,请参阅链接中的英语原文或自行翻译。

https://e2e.ti.com/support/motor-drivers-group/motor-drivers/f/motor-drivers-forum/693423/drv8662-drv8662-input-signal-not-passing-through-input-capacitor

器件型号:DRV8662

您好!

我正在尝试解决使用 DRV8662芯片的定制电路板的问题。 该电路是 DRV8662应用电路以及评估板减去 MSP430的副本。 输入信号通过0.1uF 16V X7R 0402电容器传递、如数据表和评估套件原理图所示。

我将发送一个输入信号、它是一个1Vpp 正弦波、但由于某种原因、输入信号似乎没有通过电容器。 我仅在电容器的另一侧测量1.65V 直流电压。 发生这种情况的任何原因。 电路的其余部分正常工作、升压电压正确且增益正确、因为如果我绕过电容器、电路似乎正常工作。

您能不能建议输入信号为什么不会通过输入电容器传播? 这是我使用的电容器 GCM155R71C104JA55D 的器件型号(DigiKey:490-16433-1-ND)

非常感谢您的帮助、

谢谢、

  • 请注意,本文内容源自机器翻译,可能存在语法或其它翻译错误,仅供参考。如需获取准确内容,请参阅链接中的英语原文或自行翻译。
    校正:当我绕过电容器时、我在输出端获得直流电压、并且不会看到输入信号放大。 升压电压仍然正常。
  • 请注意,本文内容源自机器翻译,可能存在语法或其它翻译错误,仅供参考。如需获取准确内容,请参阅链接中的英语原文或自行翻译。
    您好、Labi、

    不是很清楚发生了什么。
    您能详细解释一下您的应用吗? 您能否为我提供您的应用原理图?

    此致
    Jos é Luis Figueroa
    应用工程师
  • 请注意,本文内容源自机器翻译,可能存在语法或其它翻译错误,仅供参考。如需获取准确内容,请参阅链接中的英语原文或自行翻译。

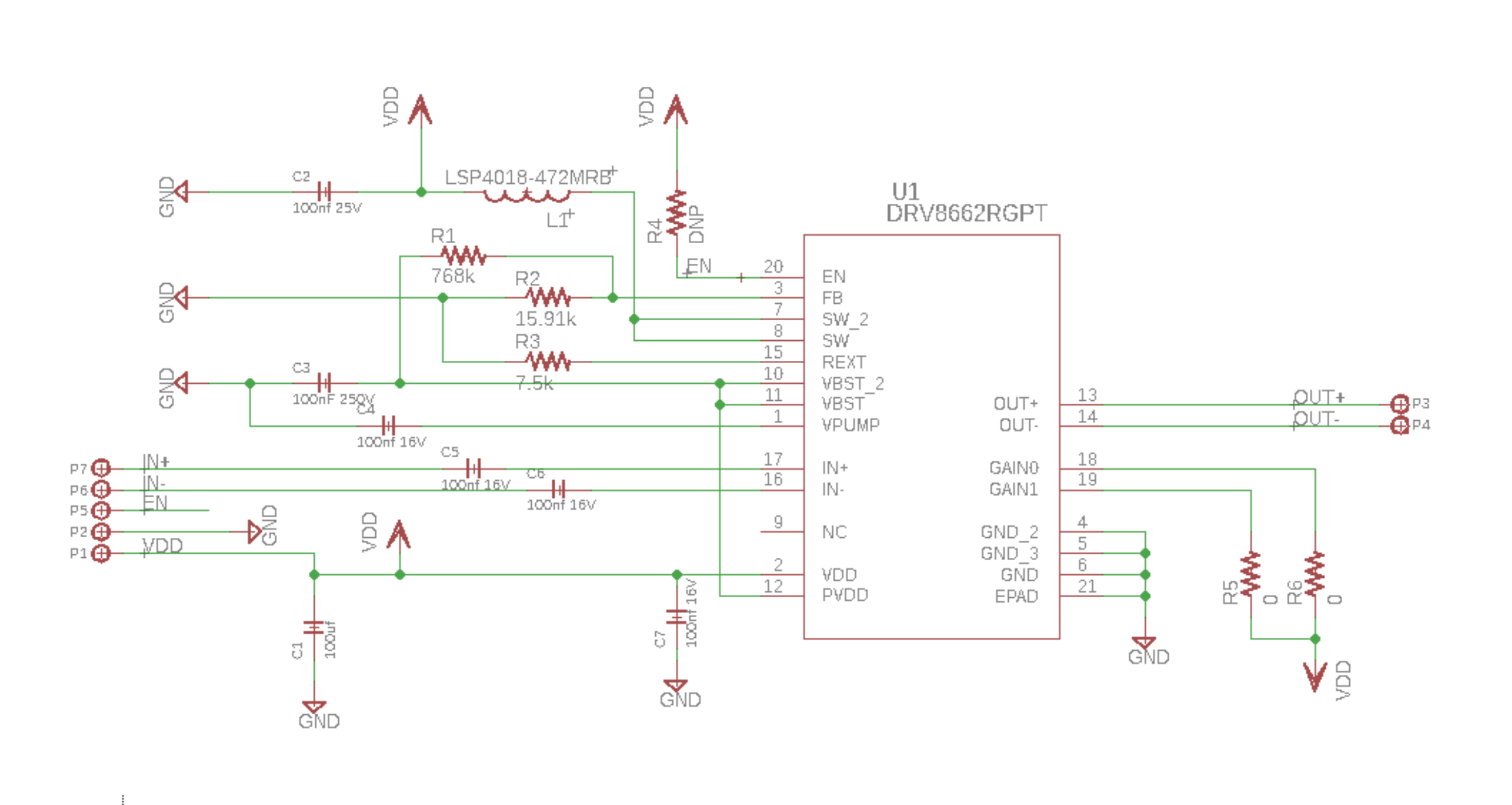
    电路原理图如下:它是 DRV8662评估板的副本、固定增益设置为(1、1)、升压电压设置为65V。 其设计用于驱动60V p-p 的压电传感器

    该器件设置为在单极模式下工作、因此输入线路通过 C6接地。 我遇到的问题是、C5左侧的 IN+信号(1Vp-p、1.5V 偏移)看起来正常、但 C5右侧测量的是60V 直流电压。 我已经验证 了电容器是否正常、还尝试了不同的电容器。 此外、我在多个电路板上看到了相同的问题、因此我无法理解为什么会发生这种情况。

    Labi。

  • 请注意,本文内容源自机器翻译,可能存在语法或其它翻译错误,仅供参考。如需获取准确内容,请参阅链接中的英语原文或自行翻译。
    您好、Labi、

    这种行为非常奇怪。 原理图似乎是正确的、因此这可能是布局 PCB 中的问题。
    您是否在所有电路板上都看到了相同的问题?

    此致
    Jos é Luis Figueroa
    应用工程师
  • 请注意,本文内容源自机器翻译,可能存在语法或其它翻译错误,仅供参考。如需获取准确内容,请参阅链接中的英语原文或自行翻译。
    您好、Labi、

    我没有听到您的反馈。 我假设您能够解决您的问题。 如果不是、只需用更多信息回复此帖子、如果此帖子因超时而锁定、则创建一个新帖子。

    此致
    Jos é Luis Figueroa
    音频应用工程师