Other Parts Discussed in Thread: DRV8316C, DRV8316
主题中讨论的其他器件:DRV8316、DRV8316C
工具与软件:

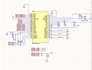
我绘制了有关 drv8316的图、但我不确定降压转换器结构是否可以正常工作。 您是否还可以检查我的电路并回答它是否正确?
This thread has been locked.
If you have a related question, please click the "Ask a related question" button in the top right corner. The newly created question will be automatically linked to this question.
Other Parts Discussed in Thread: DRV8316C, DRV8316
工具与软件:

我绘制了有关 drv8316的图、但我不确定降压转换器结构是否可以正常工作。 您是否还可以检查我的电路并回答它是否正确?
尊敬的 Baris:
感谢您发送编修。
对于降压转换器、我建议使用值为22uF 的电容器、根据您的应用需求、使用22 Ω 电阻器(RBK)或22/47uH 电感器(LBK)。
例如、我们的 DRV8316EVM 原理图显示了可选的放置方式:

并且、数据表根据应用需求深入探讨了三种不同的选项:


附加原理图反馈:
-我不建议将 nSLEEP 和 DRVOFF 上拉至 AVDD、因为 MCU GPIO 应推挽这些引脚以相应地切换器件(例如、 DRVOFF 在高电平时将器件置于高阻态、而 nSLEEP 在低电平时将器件置于睡眠模式)
- CPH 和 CPL 电容器应该更改为47nF、以实现2倍的电源电压
-如果需要,可以添加一个0.1V VREF 额定电压的电容器到 VREF/ILIM 引脚
-如果没有在原理图的其他地方实施、我建议在 VM 引脚上使用>=10uF 的电容器和0.1uF 的电容器(都是2x VM)连接到 PGND。
我希望这些信息对您有所帮助! 如果有任何其他问题、请尽管与我们联系。
此致、
-约书亚
尊敬的 Baris:
当然! 很高兴提供帮助。
nSLEEP 和 DRVOFF 都不需要上拉/下拉电阻器、但如果需要、可以对 nSLEEP 执行10k Ω 上拉电阻器。
请在此处找到 DRV8316EVM 原理图、作为绝佳的参考点:e2e.ti.com/.../MD037A_2800_002_29005F00_Sch.PDFBest此致、
-约书亚