This thread has been locked.

If you have a related question, please click the "Ask a related question" button in the top right corner. The newly created question will be automatically linked to this question.

[参考译文] DRV8452:关于 ATq 的设置

Guru**** 2380860 points
Other Parts Discussed in Thread: DRV8462
请注意,本文内容源自机器翻译,可能存在语法或其它翻译错误,仅供参考。如需获取准确内容,请参阅链接中的英语原文或自行翻译。

https://e2e.ti.com/support/motor-drivers-group/motor-drivers/f/motor-drivers-forum/1478413/drv8452-regarding-setting-for-atq

器件型号:DRV8452
主题中讨论的其他器件:DRV8462

工具与软件:

大家好、支持团队所有人。

您能帮助我设置 DRV8462的自动扭矩吗?

我的客户正在测试 DRV8452DDW 的自动扭矩功能、并遇到问题。

当在以下工作条件下激活自动扭矩时、电机在启动时退出。

通过电流波形可以看出、电流随着电机加速而降低、在大约3A 时、电机停止运转、这可能是由于扭矩不足。

如果我想了解一些有关调整自动扭矩的建议、

电机电压:42V

IFS:4.2A

步进频率:160000pps

微步进:1/32

其他设置:请参阅随附的 csv 文件。

如果有任何信息缺失、请告知我。

此致、

 e2e.ti.com/.../regigter-settings.xlsxHiga

  • 请注意,本文内容源自机器翻译,可能存在语法或其它翻译错误,仅供参考。如需获取准确内容,请参阅链接中的英语原文或自行翻译。

    尊敬的 Daisuke-San:

    感谢您在论坛中发布问题。  

    ATQ 学习过程应仔细完成、以便正常工作。 可 在此处访问的应用手册 显示了 启用自动学习时应应用正确的命令顺序。  

    简而言之、应该执行以下顺序!

    1.将1b 写入 ATQ_EN。

    2.空载运行电机。

    3.对 ATQ_LRN_MIN_CURRENT 进行编程。

    4.对 ATQ_LRN_STEP 进行编程。

    5.对 ATQ_LRN_CYCLE_SELECT 进行编程。

    6.将1b 写入 ATQ_LRN_START。

    7.该算法会以初始电流电平运行电机并保持 ATQ_LRN_CYCLE_SELECT 个电气半个周期。

    8.接下来、该算法会以最终电流电平运行电机并保持 ATQ_LRN_CYCLE_SELECT 个电气半个周期。

    •学习完成后:–ATQ_LRN_START 位会自动清零为0b–ATQ_LRN_DONE 位变为1b ATQ_LRN_CONST1•且 ATQ_LRN_CONST2•会填充在各自的寄存器中电机电流会变为 ATQ_TRQ_MAX 一旦从 ATQ_LRN_CONST1和 ATQ_LRN_CONST2已知、就可以再次使用它们进行原型设计测试而无需调用批量生产。 大规模生产中应使用以下命令序列:

    此外、下面的流程图显示了步骤:

    请仔细阅读应用手册中提到的流程图和仔细检查标准。  

    如果您有任何其他问题、请告知我们。  

    此致

    Mojtaba。

  • 请注意,本文内容源自机器翻译,可能存在语法或其它翻译错误,仅供参考。如需获取准确内容,请参阅链接中的英语原文或自行翻译。

    你好、Mojtaba-San

    感谢您的答复。

    但是、我认为自动学习不存在问题。
    原因是事先使用 GUI 进行了设置。
    您是否认为 GUI 可能存在问题?

    当自动扭矩功能从 ON 切换为 OFF 时、启动时的电流波形会发生变化。
    因此、我认为自动扭矩参数设置存在问题。

    此致、

    Higa

  • 请注意,本文内容源自机器翻译,可能存在语法或其它翻译错误,仅供参考。如需获取准确内容,请参阅链接中的英语原文或自行翻译。

    尊敬的 Daisuke-San:

    感谢您的澄清。 自动倾斜台的运行速度是否相同。 因为 当电机发生更改或电机转速变化±10%时、应该进行重新学习。

    此致、  

    Mojtaba。

  • 请注意,本文内容源自机器翻译,可能存在语法或其它翻译错误,仅供参考。如需获取准确内容,请参阅链接中的英语原文或自行翻译。

    你好、Mojtaba-San

    您说:

    自动倾斜台的运行速度是否相同。

    ->是的。

    我们正在非常努力地寻找解决方案。
    我们认为自动学习设置不存在问题、那么您为什么认为自动学习存在问题?

    此致、

    Higa

  • 请注意,本文内容源自机器翻译,可能存在语法或其它翻译错误,仅供参考。如需获取准确内容,请参阅链接中的英语原文或自行翻译。

    尊敬的 Daisuke-San:

    感谢您的 更新。

    请检查以下各项:

     ATQ_CTRL_6 (ATQ_UL)应高于 ATQ_CTRL_7 (ATQ_LL)。 为5和7。

    您是否需要选中 ATQ_CTRL_11和12个值。 显示最小电流设置为223、最大电流设置为255。 请检查它是否与您的加载模式匹配。  

    请参阅 应用手册 AutoTorque 的2.2.1设置电流控制参数 以设置正确的值。  

    请检查以上要点并更新我的信息。  

    此致、  

    Mojtaba。

  • 请注意,本文内容源自机器翻译,可能存在语法或其它翻译错误,仅供参考。如需获取准确内容,请参阅链接中的英语原文或自行翻译。

    你好、Mojtaba-San

    感谢您的意见。

     ATQ_CTRL_6 (ATQ_UL)应高于 ATQ_CTRL_7 (ATQ_LL)。 为5和7。

    [应答]

    更改为 ATQ_CTRL6>ATQ_CTRL7。

    您是否需要选中 ATQ_CTRL_11和12个值。 显示最小电流设置为223、最大电流设置为255。 请检查它是否与您的加载模式匹配。

    [应答]

    当电机在负载下时、它会在加速期间失去步进(在80ms 内0pps -> 160kpps)。
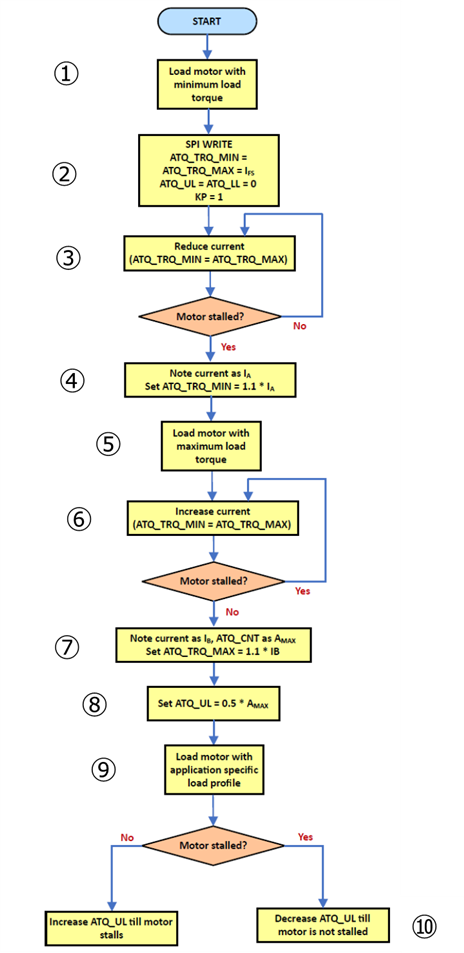
    我根据下面的流程对其进行了调整、并获得了以下值。
    IFS= 4.3A
    ATQ_CTRL_11=255 -> 4.3A
    ATQ_CTRL_12=223 -> 3.66A

    将 ATQ_CTRL_12设置为小于该值的值将导致步出。
    在恒定旋转和减速部分、电流可能会变小、但由于启动时扭矩不足、无法变小。

    使用电流设置时、电机驱动器升温并且热关断被激活。

    问题在于加速时。
    我的⑧是、加速时应如何设置流量⑦和 ?

     

    此致、

    Higa

  • 请注意,本文内容源自机器翻译,可能存在语法或其它翻译错误,仅供参考。如需获取准确内容,请参阅链接中的英语原文或自行翻译。

    尊敬的 Daisuke-San:

    感谢您的更新。  

    [报价 userid="421485" url="~/support/motor-drivers-group/motor-drivers/f/motor-drivers-forum/1478413/drv8452-regarding-setting-for-atq/5685118 #5685118"]

    当电机在负载下时、它会在加速期间失去步进(在80ms 内0pps -> 160kpps)。
    我根据下面的流程对其进行了调整、并获得了以下值。
    IFS= 4.3A
    ATQ_CTRL_11=255 -> 4.3A
    ATQ_CTRL_12=223 -> 3.66A

    将 ATQ_CTRL_12设置为小于该值的值将导致步出。

    [报价]

    ATQ_CTRL11为 ATQ_TRQ_MIN。 是255

    ATQ_CTRL12为 ATQ_TRQ_MAX。 是223

     ATQ _TRQ_MIN 应低于 ATQ _TRQ_MAX。 请正确设置。  

    恒定旋转和减速部分的电流可能可以变小、但不能变小、因为启动时扭矩不足

    在启动期间 ATQ_EN 是否= 1? 如果是、您能否在 启动期间将其禁用并在稳定状态下再次启用。 因为任何±10%。  电机转速的变化将影响自动扭矩性能。  

    加速时出现问题。
    我的问题是:加速时应如何设置流量⑦和⑧?

    该流量应在恒速下进行。  

    请检查以上要点并更新我的信息。  

    此致、  

    Mojtaba。

  • 请注意,本文内容源自机器翻译,可能存在语法或其它翻译错误,仅供参考。如需获取准确内容,请参阅链接中的英语原文或自行翻译。

    你好、Mojtaba-San

    抱歉、上面有一个拼写错误。

    ATQ_CTRL_11=223 -> 3.66A
    ATQ_CTRL_12=255 -> 4.2A

    我是否可以将其设置为恒定转速、以便在加速时也可以应用该转速?

    此致、

    Higa

  • 请注意,本文内容源自机器翻译,可能存在语法或其它翻译错误,仅供参考。如需获取准确内容,请参阅链接中的英语原文或自行翻译。

    尊敬的 Higa:  

    是的,它也应该在加速下工作。 我的问题是自动扭矩无法足够快地增加电流以满足加速期间的电机扭矩需求。   您能否:

    降低加速率?

    2-尝试在加速期间禁用自动扭矩并在加速后启用自动扭矩。

    3 -增加最小电流?

    此致、  

    Mojtaba

  • 请注意,本文内容源自机器翻译,可能存在语法或其它翻译错误,仅供参考。如需获取准确内容,请参阅链接中的英语原文或自行翻译。

    你好、Mojtaba-San

    感谢您的支持。

    降低加速率?

    [应答]

    降低加速度是不可接受的。

    2-尝试在加速期间禁用自动扭矩并在加速后启用自动扭矩。

    [应答]

    我们认为这种方法是现实的。
    但是、客户想知道自动扭矩在加速过程中可在多大程度上更新扭矩曲线。

    3 -增加最小电流?

    [应答]

    我们认为、由于电机产生的扭矩变化以及结构扭矩不均匀性、必须为最小值设置较大的裕度、由于我们无法再预测自动扭矩的损耗降低效应、因此我们考虑仅在加速期间将其关闭。

    [其他问题]

    扭矩计数值的更新周期是多少?

    此致、

    Higa

  • 请注意,本文内容源自机器翻译,可能存在语法或其它翻译错误,仅供参考。如需获取准确内容,请参阅链接中的英语原文或自行翻译。

    尊敬的 Higa-San:  

    感谢您的更新。  

    [报价 userid="421485" url="~/support/motor-drivers-group/motor-drivers/f/motor-drivers-forum/1478413/drv8452-regarding-setting-for-atq/5690202 #5690202"]但是、客户想知道自动扭矩在何种程度上可在加速过程中更新扭矩曲线。

    自动扭矩算法使用 迟滞控制、滞带边界等于 ATQ_UL- ATQ_LL。 在快速负载瞬态下、较高的 ATQ_UL 值会使电机失速。 您是否可以尝试更低的 ATQ_UL、看看它在加速下的行为是怎样的?

    您还可以使用 PD 控制环路。   如自动扭矩应用手册 https://www.ti.com/lit/an/slvaff1/slvaff1.pdf 的第2.3节所述、您是否需要检查 KP、KD、ATQ_AVG[2:0]和 ATQ_FRZ[2:0]的不同值

    扭矩计数值的更新周期是多久?

    它由设计团队定义。 但是、从 ATQ_CTRL4读取时、应每 NCSC 频率更新一次。   

    请检查以上要点并更新我的信息。  

    此致、  

    Mojtaba。

  • 请注意,本文内容源自机器翻译,可能存在语法或其它翻译错误,仅供参考。如需获取准确内容,请参阅链接中的英语原文或自行翻译。

    你好、Mojtaba-San

    感谢您发送编修。

    我将尝试降低 ATQ_UL 值。

    您说: 它是由设计团队定义的。 但是、从 ATQ_CTRL4读取时、应每 NCSC 频率更新一次。   

    [应答]

    我很抱歉我的解释是不够的。
    我想知道的是 ATQ_CNT (ATQ_CTRL1)值的更新周期。

    此致、

    Higa

  • 请注意,本文内容源自机器翻译,可能存在语法或其它翻译错误,仅供参考。如需获取准确内容,请参阅链接中的英语原文或自行翻译。

    您好!

    感谢您的提问。 我们的专家 Mojtaba 将向您提供反馈。

  • 请注意,本文内容源自机器翻译,可能存在语法或其它翻译错误,仅供参考。如需获取准确内容,请参阅链接中的英语原文或自行翻译。

    尊敬的 Higa-San:

    感谢您的更新。  

    我将尝试降低 ATQ_UL 值。

    当然可以! 请提供结果的最新信息。  

    我想知道的是 ATQ_CNT (ATQ_CTRL1)值的更新周期。

    ATQ_CNT 在每个电半个周期(180度电角)后更新。

    此致、  

    Mojtaba

  • 请注意,本文内容源自机器翻译,可能存在语法或其它翻译错误,仅供参考。如需获取准确内容,请参阅链接中的英语原文或自行翻译。

    你好、Mojtaba-San

    感谢您的确认。

    我将向您更新结果。

    谢谢。

    此致、

    Higa