主题中讨论的其他器件: LM2576
工具/软件:
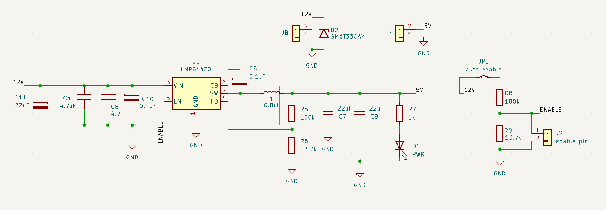
问题: 我想出的电路板似乎只是遵循输入电压,除了少约半伏-非常奇怪!
尝试创建一个相对简单的固定12V (汽车、实际上是11至15伏左右)转5V 转换器。 LMR51430的尺寸似乎很好(建议将其作为 该数据表中 LM2576的替代产品)。 也许我有一个奇怪的短地方(万用表说有126k 欧姆从 12V 到5V .. 不确定这是否意味着什么)。
对于电感器、我使用 Vishay IHLP25CZER6R8M11。 它是复合核心吗?
22uF 和0.1uF 输出电容器为 Samsung CL32B226KAJNNNE - X7R 25V。
在50V 下、4.7uF 输入电容器为 Yageo CC1206KX7R9BB475 - X7R。
这是原理图和 PCB:


感谢任何指导/帮助/反馈!

