请注意,本文内容源自机器翻译,可能存在语法或其它翻译错误,仅供参考。如需获取准确内容,请参阅链接中的英语原文或自行翻译。
器件型号:BQ27441-G1 主题: BQ24075中讨论的其他器件
工具/软件:
你好
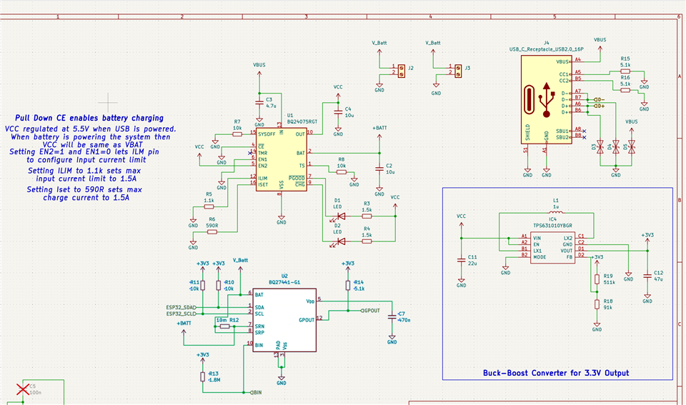
请查看 BQ27441-G1原理图。 我将其用于2节3.7V 标称4.2V 最大锂离子电池并联配置。 我已经将其与 BQ24075充电 IC 搭配使用
。
我还将为 BQ24075打开单独的主题。
此致
This thread has been locked.
If you have a related question, please click the "Ask a related question" button in the top right corner. The newly created question will be automatically linked to this question.
工具/软件:
你好
请查看 BQ27441-G1原理图。 我将其用于2节3.7V 标称4.2V 最大锂离子电池并联配置。 我已经将其与 BQ24075充电 IC 搭配使用
。
我还将为 BQ24075打开单独的主题。
此致
您好、Zunuran、
V_Batt 是电池+ve 终端。 在原理图中、您可以看到 J2和 J3是2X 锂离子3.7V 标称电池连接器。 BATT+进入充电 IC 电池输入。 使用此配置时、您是否仍然认为 SRN 和 SRP sre 的连接相反
通过这一说明、您的原理图当前是正确的、不需要对此主题进行任何更新。
我还对 BIN 引脚和 GPOUT 引脚配置感到困惑。 电池可拆卸、因此这些针脚正确连接?
是的、它们似乎连接正确。
谢谢您、
Alan