请注意,本文内容源自机器翻译,可能存在语法或其它翻译错误,仅供参考。如需获取准确内容,请参阅链接中的英语原文或自行翻译。
器件型号:TPS65131 工具/软件:
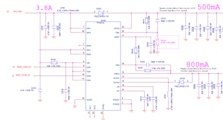
不妨了解一下 TPS65131元件。 测得的 FBP 电压不在数据表中指定的范围内。 一个约为1.36V、另一个约为1.42V。 Vref 电压为1.176V、也超出了数据表中指定的范围。 这将导致设定的输出电压不正确。 您能帮我弄清楚原因吗? 如果原理图有任何问题、请帮我检查。 谢谢!


This thread has been locked.
If you have a related question, please click the "Ask a related question" button in the top right corner. The newly created question will be automatically linked to this question.