主题中讨论的其他器件: BQ25100、 BQ51003、 BQ25101H、BQ25101
工具/软件:
尊敬的 TI
我想申请使用 BQ51051B 进行电路设计审查。
我们正在开发的产品是信用卡厚度的蓝牙跟踪器。
这是一款无线充电产品、电池为25mA
我要将充电电流设置为25mA。
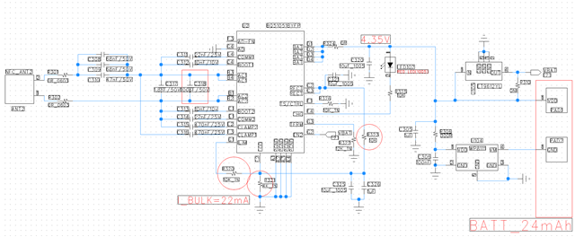
电路图附在后。
谢谢你。 
This thread has been locked.
If you have a related question, please click the "Ask a related question" button in the top right corner. The newly created question will be automatically linked to this question.
工具/软件:
尊敬的 TI
我想申请使用 BQ51051B 进行电路设计审查。
我们正在开发的产品是信用卡厚度的蓝牙跟踪器。
这是一款无线充电产品、电池为25mA
我要将充电电流设置为25mA。
电路图附在后。
谢谢你。 
嗨、Jeaho
原理图看起来很好。
但 BQ5105XB 系列器件在低电流下无法正常工作、且500mA 规定了最小电池充电电流。 问题在于低电流下输出电流的精度测量。 25mA 的充电电流会是一个问题。 充电电流将不准确、器件可能无法检测到终止电流、无终止条件。
一个可能需要考虑的解决方案是 TI 参考设计 TIDA-00318。 是一款双 IC 解决方案、BQ51003是无线电源和 BQ25100电池充电器。 BQ25100将支持较低的充电电流和终止电流。