请注意,本文内容源自机器翻译,可能存在语法或其它翻译错误,仅供参考。如需获取准确内容,请参阅链接中的英语原文或自行翻译。
器件型号:TPS62916 主题中讨论的其他器件: TPS62918
工具/软件:
您好、
在一个新工程中、我使用了 TPS62916。 在验证过程中、我 观察到两种奇怪的行为。
1. 测得的纹波电压明显高于数据表中规定的值。 这种行为是否正常?

2.根据数据表、TPS62916的电流限值为8.6 - 9.6A。 如果我连接了10A 负载、则输出电压会降至0.5V、电流为10A。 我可以使用示波器测量 TPS62916中的 MOSFET 是否将打开和关闭。 稳压器应该在9A 时关闭还是我误解了数据表?

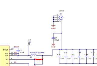
这是我们的原理图。 V_COM = 8.64V。
感谢你的帮助。
BR
Martin
