工具/软件:
尊敬的 TI 支持团队:
我希望此消息能帮您找到答案。
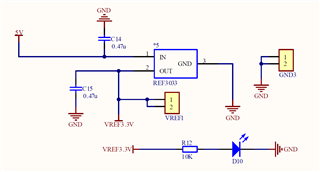
我当前正在使用 REF3033 此设计中的精密电压基准旨在从 5V 电源生成稳定的 3.3V 基准。 我的电路严格遵循数据表中的建议:
-
VIN = 5V
-
CIN = 0.47μF 连接在 VIN 和 GND 之间
-
COUT = 0.47μF 在 VOUT 和 GND 之间连接
-
GND 正确连接到系统地。
然而、在测试期间、我始终测量的输出电压约为 4.4V 而不是预期的 3.3V 电压。 这种情况会发生在多个 IC 中、甚至是在用同一批次的全新组件替换 REF3033 PCB 后。
如果我的设计和元件值与数据表一致、我不确定是什么原因导致出现此行为。 非常感谢您对进一步调试的可能原因和建议步骤的见解。
非常感谢您的支持。
此致。
