This thread has been locked.

If you have a related question, please click the "Ask a related question" button in the top right corner. The newly created question will be automatically linked to this question.

[参考译文] LM5185-Q1:LM5185 如何实现初级侧反馈?

Guru**** 2439600 points
Other Parts Discussed in Thread: LM5185-Q1, LM5185

请注意,本文内容源自机器翻译,可能存在语法或其它翻译错误,仅供参考。如需获取准确内容,请参阅链接中的英语原文或自行翻译。

https://e2e.ti.com/support/power-management-group/power-management/f/power-management-forum/1537438/lm5185-q1-how-does-the-lm5185-achieve-primary-side-feedback

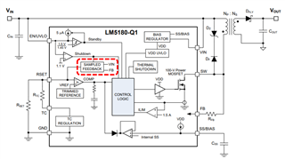
器件型号:LM5185-Q1
Thread 中讨论的其他器件:LM5185

工具/软件:

LM5185 的 FB 引脚通过电阻器直接连接到 SW、SW 引脚上的电压电平在 0、Vin + Vout * N 和 Vin (DCM) 之间切换。 LM5185 如何提取 Vout?

  • 请注意,本文内容源自机器翻译,可能存在语法或其它翻译错误,仅供参考。如需获取准确内容,请参阅链接中的英语原文或自行翻译。

    Zen、

    LM5185-Q1 在检测到拐点处的 SW 电压时会生成与 Vout 成正比的电流(见下文)。 采样反馈块检测 SW=Vin+NPS*(Vout+Vd) 以及 VIN、它会减去这两个值并生成与 Vout 成正比的电压、然后将其馈送到内部 E/A(误差放大器)的负极端子处、然后命令栅极驱动器和 MOSFET 的导通时间和 fsw。

       

    谢谢你