工具/软件:
我将使用进行 Fly-Buck 电路设计
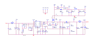
|
初级侧 |
SEC 侧 |
|
VOUT=5V |
VOUT=5V |
不过、在测试期间、我观察到次级侧二极管上出现过多的振铃、即使初级开关节点波形非常干净也是如此。 我已经添加了缓冲电路 (120Ω 和 47pF)、但该二极管上和次级电感器电流中仍然存在明显的振铃。
我会附加 参考原理图(sch 中的缓冲器值基于模拟)。 您能否提供一些方法来进一步降低噪声并在 Fly-Buck 电路的次级侧实现更干净的输出? 噪声 (pk 到 pk 约为 250mV) 恰好出现在导通和关断期间的开关频率下。 A
我使用了一个 Y 电容器 0f 2.2nF/500V。 (未在 sch 中显示,但在板上显示)










