主题中讨论的其他器件:MSP430G2101、 INA199、TPS28225、 BQ51013B、 BQ51050B
工具/软件:
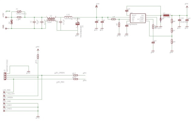
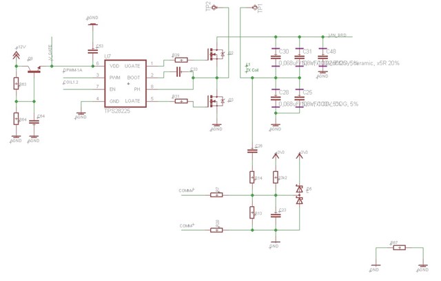
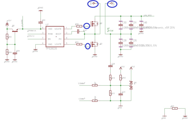
大家好、TI 设计了一块带有单线圈的电路板、没有 MSP430G2101 低功耗监控器。 我使用了第 16 页上的单线圈应用示意图和数据表第 19 页上的低成本应用示意图作为参考。 不幸的是、电路板无法正常工作。 我已经测量了所有电压和信号、例如 PWM 和 Cool1.2、除了两个 MOSFET 栅极上的控制信号外、一切看起来都很好。 当我将接收器连接到它时、没有任何反应。 您能检查一下我的电路、告诉我问题是什么吗?



谢谢、此致
Eugen Miller






