This thread has been locked.

If you have a related question, please click the "Ask a related question" button in the top right corner. The newly created question will be automatically linked to this question.

[参考译文] TPS62091:TPS62091 在电池电量低于 80%时会损坏。

Guru**** 2510095 points
Other Parts Discussed in Thread: TPS62091, BQ25303J

请注意,本文内容源自机器翻译,可能存在语法或其它翻译错误,仅供参考。如需获取准确内容,请参阅链接中的英语原文或自行翻译。

https://e2e.ti.com/support/power-management-group/power-management/f/power-management-forum/1536684/tps62091-tps62091-get-damaged-when-battery-level-reached-below-80

器件型号:TPS62091
主题中讨论的其他器件: BQ25303J

工具/软件:

尊敬的论坛成员:

 

我目前正在将 TPS62091 用作 3.7V 锂电池的降压转换器。 我遇到了一个问题、即当电池电量低于 80%时、调节器会受到损坏。 我非常感谢你对这一问题的潜在原因的见解。

 

感谢您的帮助。

 

此致、   

Neeraj 此致、   

Neeraj

  • 请注意,本文内容源自机器翻译,可能存在语法或其它翻译错误,仅供参考。如需获取准确内容,请参阅链接中的英语原文或自行翻译。

    你好 Neeraj

    感谢您在 E2E 上联系我们。

    您能否提供一些有关设备损坏的更详细信息?

    对电路进行下电上电恢复是永久损坏还是可能。

    有多少器件损坏、总数量是多少?

    您能否在您的应用中提供此 IC 的原理图和布局片段?

    在 2.96V (3.7V 的 80%) 时、IC 将以 100%占空比运行。 这意味着高侧功率 FET 始终导通、并且不会发生开关。 这也意味着不能进行调节、输入和输出只是通过高侧 FET 和电感器的直流电阻进行直流连接。 两个电阻值(FET 和电感器)都会导致一定的压降(请参阅数据表中的第 8.4.3 节)。

    请告诉我该问题和用例的更多详细信息。

    此致、

    Andreas。

  • 请注意,本文内容源自机器翻译,可能存在语法或其它翻译错误,仅供参考。如需获取准确内容,请参阅链接中的英语原文或自行翻译。

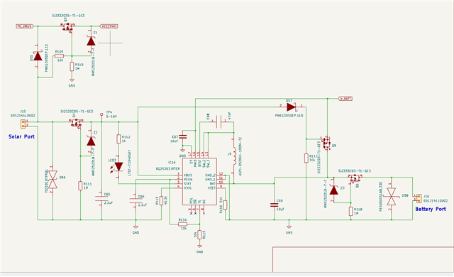
    此电路图展示了一个电源稳压器。 我为 3.3V 和 5V 稳压器提供 3.7V 的电压。 我的 PCB 包括 4G LTE 调制解调器、ESP32 和 STM32 IC。

  • 请注意,本文内容源自机器翻译,可能存在语法或其它翻译错误,仅供参考。如需获取准确内容,请参阅链接中的英语原文或自行翻译。

    嗨、Neeraj

    感谢您提供原理图。 我在此原理图中没有看到任何会导致任何损坏的问题。

    由于使用 3.3V 固定电压版本 (TPS62091)、因此不需要 FB 分压器。 您可以将 FB 引脚保持开路或连接至 GND、以节省 BOM 成本。

    您能否更详细地解释损坏的性质?

    此致、

    Andreas。

  • 请注意,本文内容源自机器翻译,可能存在语法或其它翻译错误,仅供参考。如需获取准确内容,请参阅链接中的英语原文或自行翻译。

    尊敬的 Andreas:

    这是 PCB 的充电电路。 我对此有一些疑问。 您能检查一下吗?

    我的电路板连接到 3.7V 锂电池。 当电池电量降至 80%以下时、电池线开始变热、之后、我无法为电路板供电。

    此致  

    Neearj

  • 请注意,本文内容源自机器翻译,可能存在语法或其它翻译错误,仅供参考。如需获取准确内容,请参阅链接中的英语原文或自行翻译。

    您好 Neearj、

    我不是充电电路的合适专家。

    我会将此主题转发给支持 BQ25303J 的相应专家团队。

    此致、

    Andreas。

  • 请注意,本文内容源自机器翻译,可能存在语法或其它翻译错误,仅供参考。如需获取准确内容,请参阅链接中的英语原文或自行翻译。

    您好、

    BQ25303J 的工作条件是:VBUS(VBUS 引脚上的电压)、IVBUS、VBAT(BAT 引脚上的电压) 、IBAT、PMID(PMID 引脚上的电压)、REGN(REGN 引脚上的电压)?

    谢谢、

    Ning

  • 请注意,本文内容源自机器翻译,可能存在语法或其它翻译错误,仅供参考。如需获取准确内容,请参阅链接中的英语原文或自行翻译。

    尊敬的 Ning:

    感谢您的答复。 运行条件:

    VBUS = 5V

    电池引脚上的 VBAT 3.7V 至 4.1V

    PMID 引脚上的电压为 5V

  • 请注意,本文内容源自机器翻译,可能存在语法或其它翻译错误,仅供参考。如需获取准确内容,请参阅链接中的英语原文或自行翻译。

    您好 Neearj、

    请监测电源输入和输出(例如 VBUS/IVBUS、VBAT/IBAT)的电压和电流、以查看是否存在任何过压/过流事件。

    谢谢、

    Ning