请注意,本文内容源自机器翻译,可能存在语法或其它翻译错误,仅供参考。如需获取准确内容,请参阅链接中的英语原文或自行翻译。
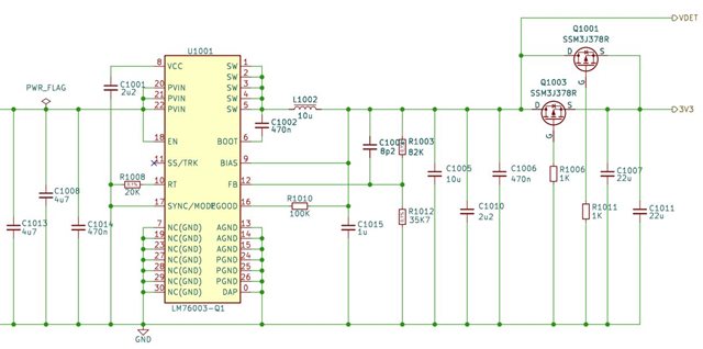
器件型号:LM76003-Q1工具/软件:
LM 用作 3V3 输出的降压稳压器。 由于冗余、这个电路增加了一倍、因此 LM 的两个输出都通过 MOSFET 连接、从而实现稳压器输出分离(如果其中一个 LM 关闭)。 当 LM 的输出端出现电压时、这些 MOSFET 会自动开路。
如果 3V3 线路发生过压(本例中可能为 40us 峰值、高达 Vin 电压)、会发生什么情况?
如果 另一个 LMS 发生故障(例如高侧输出晶体管在 Vin 和 SW 之间保持开路)、LMS 会出现什么行为?
如果 LM 的输出出现过电压(由第二个 LM 故障引起)、它是否可能被抑制(通过打开低侧晶体管等)?
谢谢
Zdenek
