Other Parts Discussed in Thread: TPS62933O
工具/软件:
您好:
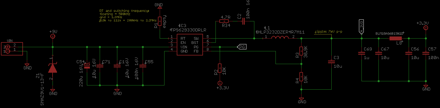
我将围绕 TPS62933O 设计一个电源、可为音频 DSP 和 ADC/DAC 转换器供电。 我选择了 TPS62933O 的 Out-of-Audio 功能。
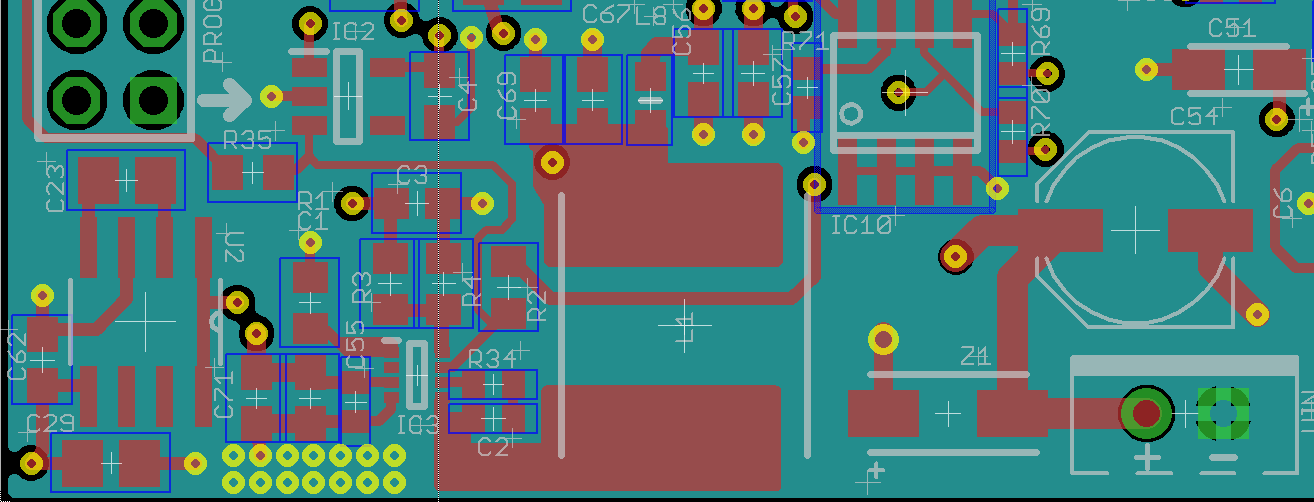
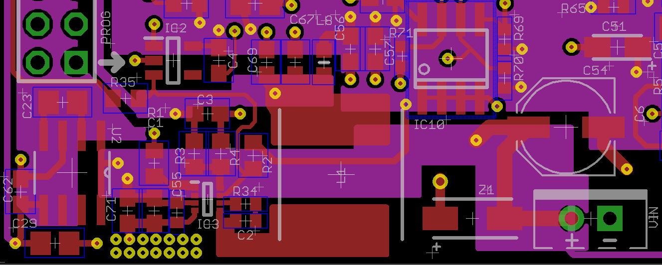
您能检查一下我的 PCB 布局和原理图中是否出现问题吗?
我使用 WEBENCH 工具进行原理图和仿真、根据数据表建议、我在 C2 和 BST 引脚之间添加了一个 4.7R 电阻器。 该电阻器的额定功率为 62.5mW、该电阻器的额定功率是否合适?
输入电压为 9V、输出 3.3V、负载约为 400 至 600mA。
R1 未拟合、但我可以使用不同的值进行实验或保持悬空。
PG 引脚用于触发复位监控器 IC。
该电路板为 4 层设计、底部未显示、因为电源部分没有有意义的引线。

顶部+接地平面:

顶部+电源平面: 
谢谢!
Omar



