工具/软件:
您好的团队、
我们使用的是 TPS48111LQDGXRQ1 BMS 电路的上述电路中的 IC 基于高侧 MOSFET 配置。
我们已经经历过驾驶员反复出现的故障、请查看所连接的电路并帮助我们确定可能导致 IC 损坏的潜在情况。 非常感谢您对解决此问题的见解和支持。
有时不会在 BST 引脚上获取电压。
获得 60V、48V、0V、并在某个时间以 MCU GND 为基准缓慢降低驱动引脚上的电压(即@Ω PU PD)。


This thread has been locked.
If you have a related question, please click the "Ask a related question" button in the top right corner. The newly created question will be automatically linked to this question.
工具/软件:
您好的团队、
我们使用的是 TPS48111LQDGXRQ1 BMS 电路的上述电路中的 IC 基于高侧 MOSFET 配置。
我们已经经历过驾驶员反复出现的故障、请查看所连接的电路并帮助我们确定可能导致 IC 损坏的潜在情况。 非常感谢您对解决此问题的见解和支持。
有时不会在 BST 引脚上获取电压。
获得 60V、48V、0V、并在某个时间以 MCU GND 为基准缓慢降低驱动引脚上的电压(即@Ω PU PD)。


您好、Syed、
需要注意的几个方面:


如何选择 CBST 值? 您能否获得栅极电压、BST-SRC 电压、Vin、Vout 的示波器捕获?
该电路的用途是什么?

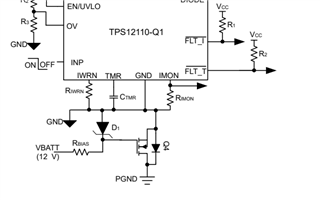
这看起来像是一些电池反向保护。 我们推荐与 TPS1211 数据表中所示内容类似的器件:

谢谢您、
Sarah
嗨、Sarah
RISCP 更改为 20K、结果是 1000A 以上、
请推荐串联 PU/ PD 电阻值。
在 BST 引脚上获得以 SRC 和 MCU 地为基准的 12V 电压、但预期结果是、我们希望 BST 上获得大约 60V 的电压(以 MCU 地为基准)。
d) 删除了 R216 和 R218、我将获得 12V 电压。但预期结果应为 60V
e) 我已根据总栅极电荷选择了 Cbst、请查找随附的波形
反极性保护的电路用途
--请帮助我,我们的预期结果应该是在 Cbst 引脚对 MCU 地大约 60V(将出现在 PU/MCU PD )。
您好、Syed、
请务必注意、BST 不以 GND 为基准。 电荷泵在 Vs 和 SRC 之间浮动。 您是正确的、BST 预计比 Vs 电源电压高约 10V (48V + 12V 电荷泵= 60V)。 这通常以 SRC 为基准。
为了进一步帮助您、请提供 GATE、SRC 和 BST-SRC 电压的示波器屏幕截图。 您还可以使用 Vs. EN、FLT 和 TMR 引脚提供示波器屏幕截图。
谢谢您、
Sarah
您好、Syed、
是的。 这是我最初建议的一部分。 请按照以下步骤操作:
您使用的 RISCP 方程可能不正确。 请注意、TPS4811 数据表中的一些部分错误地复制了 TPS1200 器件的信息。 对于额定电压和 EC 表之外的部分、请考虑参考 TPS1211 数据表。 除了工作范围外、这两个器件是相同的。[/报价]
- 现有 RISCP 值会将 SCP 阈值设置在大于 1000A 的范围内
- 使用以下命令:
- 请考虑使用我们的在线计算器来确定所选的外部组件: https://www.ti.com/product/TPS1211-Q1#design-tools-simulation
谢谢、
Sarah