This thread has been locked.

If you have a related question, please click the "Ask a related question" button in the top right corner. The newly created question will be automatically linked to this question.

[参考译文] TPS62130:负载条件下的压降

Guru**** 2455560 points


请注意,本文内容源自机器翻译,可能存在语法或其它翻译错误,仅供参考。如需获取准确内容,请参阅链接中的英语原文或自行翻译。

https://e2e.ti.com/support/power-management-group/power-management/f/power-management-forum/1545992/tps62130-voltage-drops-under-load

器件型号:TPS62130


工具/软件:

您好!  

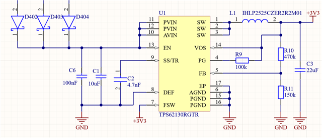
我的电路和 TPS62130RGTR 有问题。

轻负载 (10 –50mA) 时、输出完全稳定在 3.2x 伏左右。

但当我 开始打开负载 (37 个 LED) 时、电压会下降。

在模拟负载恰好为 1A 的情况下、电压降至 0.7V。

这是我第二次使用该稳压器且无法正常工作的 PCB 尝试。

 我已经在 AVIN 的电容器中发现了一个小错误、该错误未与 PVIN 分开、但我认为这不会导致如此强的误差

感谢你的帮助

  • 请注意,本文内容源自机器翻译,可能存在语法或其它翻译错误,仅供参考。如需获取准确内容,请参阅链接中的英语原文或自行翻译。

    您好、

    我们将检查此问题并返回给您。

    此致、

    Manish

  • 请注意,本文内容源自机器翻译,可能存在语法或其它翻译错误,仅供参考。如需获取准确内容,请参阅链接中的英语原文或自行翻译。

    您好、

    您能否分享 (+3V3) 附近的 FB 引脚电压图、电感器电流图和 VOUT 图。

    此致、

    Manish

  • 请注意,本文内容源自机器翻译,可能存在语法或其它翻译错误,仅供参考。如需获取准确内容,请参阅链接中的英语原文或自行翻译。

    您好、  

    我发现了错误。 我意外地在 C1、C3 和 C6 GND 以及 IC GND 之间建立了一个巨大的电流环路。 在我焊接了一些电桥以缩短该路径后、稳压器的工作效果会好得多。