工具/软件:
大家好:
我负责一个加热器应用、想要设计一个具有 34V 输入和 15V 至 30V 可调输出电压的直流/直流转换器。 加热器的电阻为 6.4 欧姆。
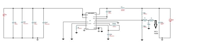
由于空间有限、我想使用具有内部 MOSFET 的开关稳压器。 我目前正在评估 TI Webench Designer(已连接)建议的电路、希望通过将 PWM 信号从 MCU 发送到反馈网络来控制输出电压。
加热器焊盘远离开关 FET、因此我不能直接使用 PWM 来驱动加热器、所以我打算调整稳压器的输出电压。
根据 LM61495 数据表中的方框图、IC 包含斜率补偿。 我的问题是:在像 30V 这样的较高输出电压下、是否存在次谐波振荡或任何其他稳定性问题的风险?
此外、如果有更适合这种应用的开关稳压器、我非常感谢您提供任何建议。
提前感谢您!
