请注意,本文内容源自机器翻译,可能存在语法或其它翻译错误,仅供参考。如需获取准确内容,请参阅链接中的英语原文或自行翻译。
零件号:LM25118工具/软件:
您好、
您好、
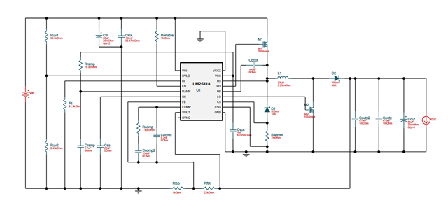
我叫 Sonika、是一名硬件设计工程师。 目前、我们在其中一种设计中使用 LM25118 IC、其输入电压范围为 10V 至 40V、输出电压为 28V、电流为 4A。
我们面临一个问题、即在仅为 100mA 的负载下、IC 的 HB 和 HS 引脚会短路、从而导致 IC 故障。 外部元件、包括 MOSFET 和自举电容器 (100nF 至 470nF)、仍然完好无损。 但是、IC 本身会因短路而损坏。
为了便于您参考、我附上了我们电路的原理图。
请就可能的原因以及我们如何解决此问题提供建议。
此致、
Sonika
