This thread has been locked.

If you have a related question, please click the "Ask a related question" button in the top right corner. The newly created question will be automatically linked to this question.

[参考译文] BQ76952:外部平衡不会降低电池电压

Guru**** 2457760 points
Other Parts Discussed in Thread: BQ76952

请注意,本文内容源自机器翻译,可能存在语法或其它翻译错误,仅供参考。如需获取准确内容,请参阅链接中的英语原文或自行翻译。

https://e2e.ti.com/support/power-management-group/power-management/f/power-management-forum/1545432/bq76952-external-balancing-not-reducing-battery-voltage

器件型号:BQ76952


工具/软件:

我们有一个使用 BQ76952 的 16S1P 电池组、用于 BMS 和电芯均衡。 电芯均衡使用外部 P-FET、并遵循 SLUAA81A 电芯均衡应用手册。 从控制的角度来看、一切看起来都正常工作、但实际电池电压不受影响。 图中显示了下部 3 节电池平衡连接原理图的快照、以及 Q16 P-FET 栅极、R32 Rbal 电阻和电池 B1 电压的示波器捕获结果。 如您所见、栅极正在激活(占空比约为 90%)、在 FET 导通期间、Rbal 电阻器被上拉至电池电压。 我本以为在此期间、Rbal 电压会接近 B-(GND) 以耗尽电池电压。 有人能解释一下发生了什么吗?

  

感谢您的帮助!

  • 请注意,本文内容源自机器翻译,可能存在语法或其它翻译错误,仅供参考。如需获取准确内容,请参阅链接中的英语原文或自行翻译。

    您好、Scott、

    我对您的器件上的配置有几个问题。

    1.您的设备当前处于什么模式? 是在充电还是放松期间测试电芯平衡?

    2.您为电芯平衡条件(如启动差值和最小电压)设置了哪些配置? 当您测量电芯电压时、您注意到它们是否满足这两种条件? 这些条件用于确定何时应在特定电芯上进行电芯平衡。 如果两者都不成立、则不会进行电芯平衡。

    电池平衡 应用手册的第 3 节 更详细地介绍了电池平衡条件。

    此致、
    Rohin Nair

  • 请注意,本文内容源自机器翻译,可能存在语法或其它翻译错误,仅供参考。如需获取准确内容,请参阅链接中的英语原文或自行翻译。

    感谢您的答复 Rohin。

    1.该配置为主机、充电和宽松启用了平衡 (Cell Balancing config = 0x7)。 此捕获在主机模式下完成(将 CB_ACTIVE_CELLS () 设置为我正在探测的电芯)。

    2.平衡条件设置为:  

    Cell_Balance_Max_Cells = 4
    Cell_Balance_Min_Cell_=  3400
    Cell_Balance_Min_Delta_Charge =  30
    Cell_Balance_Stop_Delta_Charge =  10
    Cell_Balance_Min_Cell_=  3350
    Cell_Balance_Min_Delta_Relax =  30
    Cell_Balance_Stop_Delta_Relax =  10
    Power_Config = 0x2db8 (CB_LOOP_SLOW (1:0) 设置为 0x3 以获得 1/8 速度)
  • 请注意,本文内容源自机器翻译,可能存在语法或其它翻译错误,仅供参考。如需获取准确内容,请参阅链接中的英语原文或自行翻译。

    如前所述、平衡正在发生(FET 栅极导通、Rbal(连接到漏极的侧)正在拉动、但电池电压 (B1) 不会耗散

    下面是另一个标记了示波器探头连接位置的原理图快照。

  • 请注意,本文内容源自机器翻译,可能存在语法或其它翻译错误,仅供参考。如需获取准确内容,请参阅链接中的英语原文或自行翻译。

    您好、Scott、

    您为设置了什么值  Settings:Cell Balancing Config:Cell Balance Interval?  发送命令后、您的器件将启动一个计时器、并将继续进行电芯平衡、直到该计时器达到间隔值。 如果此间隔值非常小、这可能是您没有看到任何电芯平衡发生的原因。 有关这方面的更多信息、请参阅 第 4 款 部分。

    另外,当您使用 CB_ACTIVE_CELLS () 子命令读取时,它是否返回任何单元正在进行主动平衡? 或者、甚至当您使用其他子命令(如 CBSTATUS1 ()) 时、主机读取什么?

    此致、

    Rohin Nair

  • 请注意,本文内容源自机器翻译,可能存在语法或其它翻译错误,仅供参考。如需获取准确内容,请参阅链接中的英语原文或自行翻译。

    尊敬的 Rohin:

    。  单元格平衡间隔 20 秒。 此时我看到 VC1(FET 栅极)处于活动状态。  

    是的,发送  CB_ACTIVE_CELLS () 子命令后,当我读回它显示正确的电芯正在主动平衡。

    我只是看不到电池电芯本身的任何变化(在使用示波器进行探测时)。  

  • 请注意,本文内容源自机器翻译,可能存在语法或其它翻译错误,仅供参考。如需获取准确内容,请参阅链接中的英语原文或自行翻译。

    您好、Scott、

    有意思。 接下来我还有几个问题要问您:

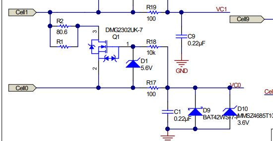
    我有没有机会从您那里获得完整的原理图? 您的 Cell 0 连接似乎不正确。 我粘贴了 Cell 0 具体应如何连接的参考设计。

    您是否使用电源或实际电池进行此测试? 您正在尝试电芯平衡多长时间? 我无法完全根据您的波形来判断。

    同样、为了澄清问题、您在探测其他单元格时注意到了这个相同的问题?

    此致、
    Rohin Nair

  • 请注意,本文内容源自机器翻译,可能存在语法或其它翻译错误,仅供参考。如需获取准确内容,请参阅链接中的英语原文或自行翻译。

    感谢您继续关注 Rohin。 我无法提供更完整的原理图、因为它是为大型客户定制的设计、他们不允许我发布完整的原理图。 您展示的基准设计上的 VC0 连接与我们的设计非常不同。 真有意思。 不幸的是、在我上次进行探测时、我把一些东西弄掉了(火花在飞翔!)、现在整个电池组都没电了(bq76952 真的很热)。 因此、我必须找到一种方法来修复这个电池包、或者拆卸另一个电池包以进入 BMS 并进行更多探测。

    我希望很快就能回到这里。 再次感谢!  

  • 请注意,本文内容源自机器翻译,可能存在语法或其它翻译错误,仅供参考。如需获取准确内容,请参阅链接中的英语原文或自行翻译。

    您好、Scott、

    哦、不! 如果您有任何其他与我们的器件相关的问题、请随时更新并告诉我。

    此致、

    Rohin Nair