This thread has been locked.

If you have a related question, please click the "Ask a related question" button in the top right corner. The newly created question will be automatically linked to this question.

[参考译文] TPS65130:TPS65130RGER 无负电压输出

Guru**** 2460850 points


请注意,本文内容源自机器翻译,可能存在语法或其它翻译错误,仅供参考。如需获取准确内容,请参阅链接中的英语原文或自行翻译。

https://e2e.ti.com/support/power-management-group/power-management/f/power-management-forum/1548669/tps65130-no-negative-voltage-output-for-tps65130rger

器件型号:TPS65130


工具/软件:

您好、

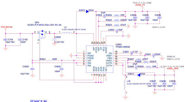
请帮助查看我们的原理图、确认 TPS65130RGER 没有负电压输出;

我们使用 2Kohm 负载、正压输出为+7V、我们认为  负电压输出为–6.5V、但负电压输出为 0V、  

 ENP、PSP、ENN、PSN 确认正常连接、Vref 引脚确认为 1.213V(略微不同,测量值为 1.22V)、但 FBN 引脚测量值为 1V、Ven能 为 0V。

我们的原理图如下所示:

  • 请注意,本文内容源自机器翻译,可能存在语法或其它翻译错误,仅供参考。如需获取准确内容,请参阅链接中的英语原文或自行翻译。

    尊敬的 Liang:

    请确保启用 ENN 并且焊接工作正常。 除此之外、您能给我看一下 SW、ang Vpos、Vneg 波形吗?

    谢谢、

    Colin

  • 请注意,本文内容源自机器翻译,可能存在语法或其它翻译错误,仅供参考。如需获取准确内容,请参阅链接中的英语原文或自行翻译。

    您好 Colin、

    是、ENN 现在已启用、由于 ENP 为高电平、BSW 为低电平;

    我们 将负载电阻器更改为 33 欧姆、波形请参阅下面的:

    INP 波形:

    2. VPOS 波形:

    3、 负压无输出、Vneg 和 OUTN 波形:

  • 请注意,本文内容源自机器翻译,可能存在语法或其它翻译错误,仅供参考。如需获取准确内容,请参阅链接中的英语原文或自行翻译。

    尊敬的 Liang:

    原理图对我来说很好。

    我可能认为这是由焊接问题引起的。

    首先、您可以检查 INN 波形并确保 IC 焊接良好。

    您是否在其他电路板上对其进行了测试?

    谢谢、

    Colin