This thread has been locked.

If you have a related question, please click the "Ask a related question" button in the top right corner. The newly created question will be automatically linked to this question.

[参考译文] LM5143-Q1EVM-2100:EVM 设计问题。

Guru**** 2535750 points
Other Parts Discussed in Thread: LM5143-Q1

请注意,本文内容源自机器翻译,可能存在语法或其它翻译错误,仅供参考。如需获取准确内容,请参阅链接中的英语原文或自行翻译。

https://e2e.ti.com/support/power-management-group/power-management/f/power-management-forum/1551088/lm5143-q1evm-2100-evm-design-question

器件型号:LM5143-Q1EVM-2100
Thread 中讨论的其他器件:LM5143-Q1

工具/软件:

尊敬的专家:

祝你度过美好的一天! 我有疑问需要您的专业支持:

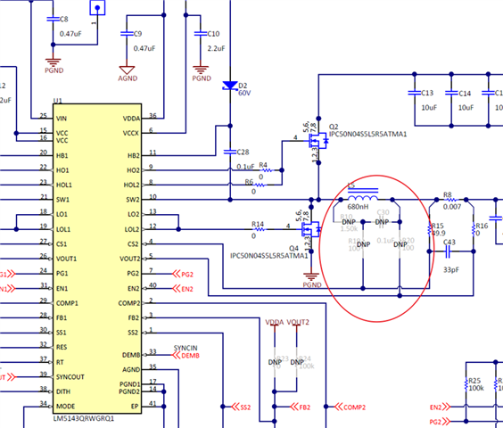
关于 LM5143-Q1 的 EVM、R10、C30、R19 和 R20 的功能是什么?

谢谢!

此致、

Leo Ma

  • 请注意,本文内容源自机器翻译,可能存在语法或其它翻译错误,仅供参考。如需获取准确内容,请参阅链接中的英语原文或自行翻译。

    嗨、Leo、

    这适用于电感器 DCR 电流检测 — 有关更多详细信息,请参阅数据表。

    --

    Tim

  • 请注意,本文内容源自机器翻译,可能存在语法或其它翻译错误,仅供参考。如需获取准确内容,请参阅链接中的英语原文或自行翻译。

    明白。 谢谢!

  • 请注意,本文内容源自机器翻译,可能存在语法或其它翻译错误,仅供参考。如需获取准确内容,请参阅链接中的英语原文或自行翻译。

    也谢谢。