主题中讨论的其他器件: TPS2556
工具/软件:
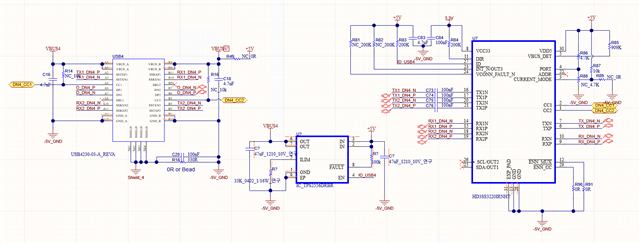
在 USB 集线器上使用 HD3SS3220 时、是否会在没有 I2C 通信的情况下自动选择 CC 和数据?
请检查我设置的电流可承受高达 3A 电流时是否存在问题。
电路是否有问题?


This thread has been locked.
If you have a related question, please click the "Ask a related question" button in the top right corner. The newly created question will be automatically linked to this question.
尊敬的 Woongi:
[quote userid=“660508" url="“ url="~“~/support/power-management-group/power-management/f/power-management-forum/1549424/hd3ss3220-schematic-review/5963399 ID 只是一个上拉电阻器。 您说它需要连接到电源开关和 SOC。 电源开关是指 IC 还是外部软件? 而不能用标准的无源器件进行控制? 并请推荐一个可以控制 ID 的 IC。电源开关可以是外部开关、如 TPS2556、在 EN 引脚被拉至低电平之前不允许 VBUS 通过开关。 它还可以将 ID 引脚路由至 MCU 或 SOC 的 GPIO、读取该引脚可以确定何时需要启用或不启用 VBUS。
主要是 ID 引脚用于指示何时发送 VBUS。 如果 VBUS 不受 ID 引脚控制、CC 协商将失败、因此应将其用于控制开关或类似设备。 我推荐 TPS2556。
[quote userid=“660508" url="“ url="~“~/support/power-management-group/power-management/f/power-management-forum/1549424/hd3ss3220-schematic-review/5963399 5V 电压轨是什么意思? 当我说+5V 时、我指的是外部电源、这也可以吗?我只看到 VBUS_DET 和 VDD5 连接到同一电源轨。 VBUS_DET 通常应连接至 VBUS 标题并连接至端口、而 VDD5 应连接至 5V 电源。

谢谢、
Ryan
尊敬的 Woongi:
这是否意味着 VBUS_DET 应连接到下游 VBUS、VDD 应连接到 5V 电源?
(我尝试向下游提供外部 5V 电压,因此它们位于同一条线路上。)[/报价]DFP 定向端口不需要 VBUS_DET。 仅 DRP/UFP 端口需要此电阻、因此除非使用其中一个端口方向、否则可以将引脚悬空。 如果您要将 HD3SS3220 用于 DRP/UFP、是的、它应连接到连接到 VBUS 引脚的线路。
此外、您推荐了 TPS2556、但我计划使用外部 5V 输入并将输出连接到下游 VBUS。 我还计划将 ID 引脚连接到 EN。 这是个好主意吗?可以让 5V 输入进入 TPS2556、然后让 TPS2556 由 ID 引脚控制、以便在 ID 引脚变为低电平时启用开关。 这应该没问题。
谢谢、
Ryan
[/quote]