请注意,本文内容源自机器翻译,可能存在语法或其它翻译错误,仅供参考。如需获取准确内容,请参阅链接中的英语原文或自行翻译。
器件型号:TPSM8287A12BBSEVM
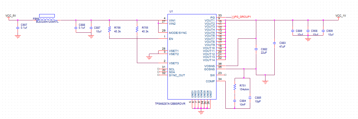
我已经使用设计了一个电源电路 TPSM8287A12BBSRDVR 应用的模块、该应用需要:
-
输入电压 (Vin): 5V
-
输出电压 (Vout): 约 1V
-
输出电流: 8A
我已附上我的原理图/设计以供您参考。
您能否审核一下并确认设计是否正确且符合我的要求?
This thread has been locked.
If you have a related question, please click the "Ask a related question" button in the top right corner. The newly created question will be automatically linked to this question.

我已经使用设计了一个电源电路 TPSM8287A12BBSRDVR 应用的模块、该应用需要:
输入电压 (Vin): 5V
输出电压 (Vout): 约 1V
输出电流: 8A
我已附上我的原理图/设计以供您参考。
您能否审核一下并确认设计是否正确且符合我的要求?
您好 Prajesh、
感谢使用 e2e。
您可以在这里分享终端设备吗?
要检查补偿设计、还请提供负载瞬态条件:负载电流的最大和最小值以及压摆率。
请增加输入电容。 最小有效输入电容为 5uF、因此我建议再添加一个 10uF 电容器、来确保我们的有效电容并使其对称。
此外、请尝试在输出侧使用每种类型的偶数电容器、以使其对称。
请确保遥感线路通过靠近负载侧的电容进行检测。
BR、
Jingyi