尊敬的所有人:
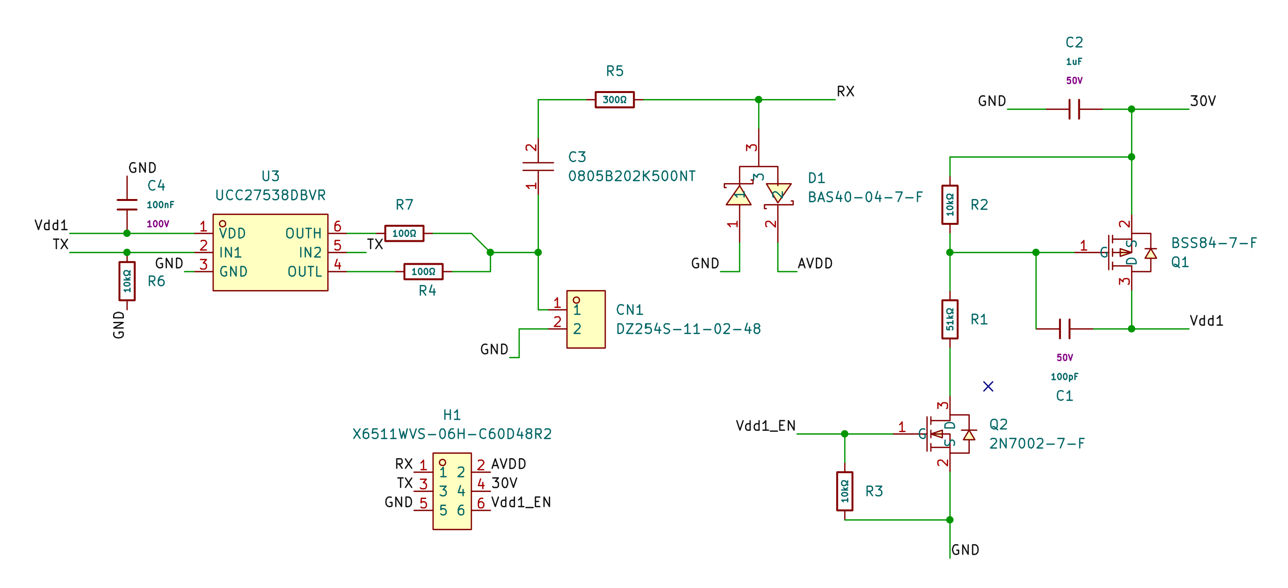
我基于 TDC1000-BSTEVM 设计开发了一个 PCBA。 原设计使用 UCC27531DBVR 驱动器将信号从 3.3V 放大至最高 30V。 由于 PCBA 制造商的网站上未提供 UCC27531DBVR、因此我调整了该设计以使用引脚排列略有不同的 UCC27538DBVR 驱动器。
这里显示了我的原理图:

遗憾的是、我在电路板上遇到了一些问题。 在对其进行短时间测试后、我注意到 UCC27538DBVR 驱动器的 VDD 和 IN1/IN2 之间存在内部电压泄漏。 需要指出的是、该问题在测试的前 45 分钟/1 小时内未出现、仅在测试后才出现。 这也可以在下面的示波器屏幕截图中看到、两个图像都显示了发送的信号、但一个图像中的空闲电压为 0V、第二个图像中的空闲电压约为 3.6V (VDD 电压为 10V)。
电源设置为 10V 和 0.1A。
我想知道这是否为已知问题、或者这是否与电路板设计有关。
此致
