请注意,本文内容源自机器翻译,可能存在语法或其它翻译错误,仅供参考。如需获取准确内容,请参阅链接中的英语原文或自行翻译。
器件型号:BQ25638你(们)好
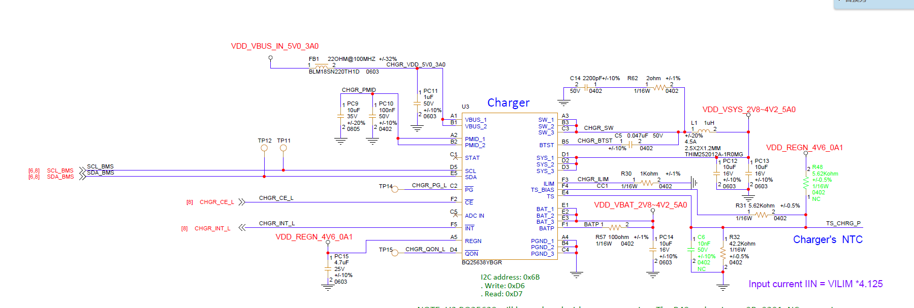
如图所示、我们有一个采用 BQ25638 的产品。 在 SYS 和 GND 之间的静电放电 (ESD) 测试期间、SYS 和 BAT 之间的连接始终暂时断开、然后重新连接。 请问是否有方法可以确认此问题的原因? 是否有方法可以改善这种情况、以便在 ESD 测试期间 SYS 和 GND 之间的 MOS 不会断开连接?

This thread has been locked.
If you have a related question, please click the "Ask a related question" button in the top right corner. The newly created question will be automatically linked to this question.