请注意,本文内容源自机器翻译,可能存在语法或其它翻译错误,仅供参考。如需获取准确内容,请参阅链接中的英语原文或自行翻译。
部件号:TPS54331您好的团队、
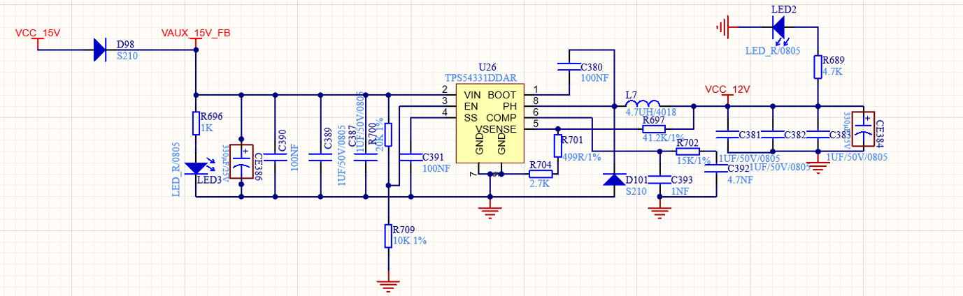
我的客户遇到有关 TPS54331 的问题、SCH 如下所示:
在跟踪生产过程中、他们发现电路板的一部分(7 个分页的遮光板)无法正常上电、输入电压和输入电压正常、但输出电压几乎为 0。

以下是 PH (CH2) 和 EN (CH1) 波形、器件似乎在电源过程中触发 OCP。

我的问题如下:
- 该问题是否由 SS 电容器引起? 我注意到电容不能提供 27nF、但它们使用 100nF、当使用较小电容时、它可以正常工作、我想知道电容值为什么会导致该问题。
- 请帮助检查 SCH 是否有其它问题。
- 在数据表中、我注意到限流阈值 是一个范围、最小值为 3.5A、典型值为 5.8A、如何理解范围? 在实际应用中、什么因素会影响不同的限流阈值?
BR
京国

