Other Parts Discussed in Thread: TPS3839, TPS3842, TLV841
请注意,本文内容源自机器翻译,可能存在语法或其它翻译错误,仅供参考。如需获取准确内容,请参阅链接中的英语原文或自行翻译。
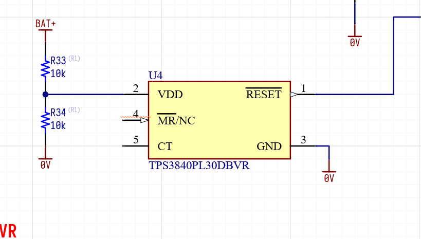
器件型号: TPS3839
主题中讨论的其他器件: TPS3842、 TLV841
您好、
我需要电压监控器。 我找到了以下一个 MPN。 我需要 6.0V 阈值。 我找不到任何可用的外部分压器、 数据表中也提供了该值。
BAT+= 8.8V(最大值)。
另一个问题是、所选的 MPN 是 SOT-23。 我想使用较小的电容器、例如 TPS3839。 是否可以在相同配置下使用精度较低的 TPS3839? 
此致、
铲斗
