器件型号: TLV774
尊敬的团队:
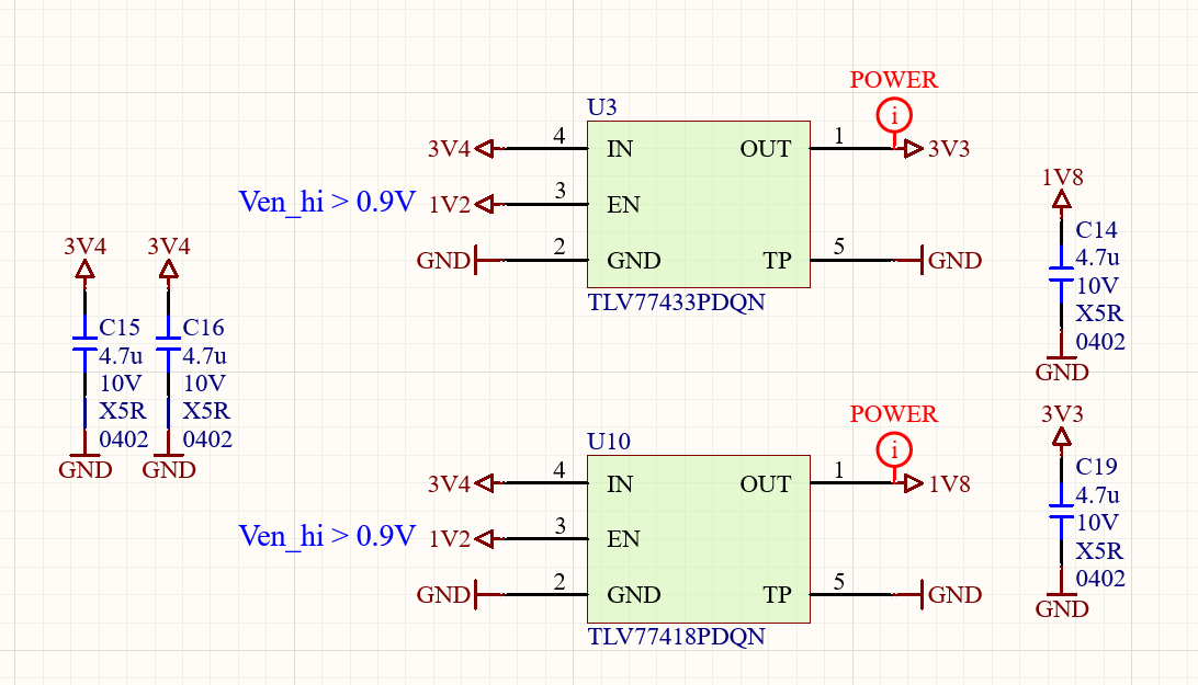
我们使用的是 TLV77433PDQN、但它没有库存且 LT 较长、您能提出替代产品吗?
VIN = 3.4V
VOUT = 3.3V
IOUT_TYP = 50mA、IOUT_max = 70mA、IOUT_DESIGN = 100mA
您是否认为 TLV74333PDQNR、TLV77333PDQNR(它有库存)或任何其他器件是 TLV77433PDQN 的良好替代产品
关于 Vdo、PSRR、最大 Cout

此致、
D.
This thread has been locked.
If you have a related question, please click the "Ask a related question" button in the top right corner. The newly created question will be automatically linked to this question.
器件型号: TLV774
尊敬的团队:
我们使用的是 TLV77433PDQN、但它没有库存且 LT 较长、您能提出替代产品吗?
VIN = 3.4V
VOUT = 3.3V
IOUT_TYP = 50mA、IOUT_max = 70mA、IOUT_DESIGN = 100mA
您是否认为 TLV74333PDQNR、TLV77333PDQNR(它有库存)或任何其他器件是 TLV77433PDQN 的良好替代产品
关于 Vdo、PSRR、最大 Cout

此致、
D.
您好:
TLV77133PDQNR 是具有相同引脚排列和目前有库存的理想选择。 该 LDO 的额定值为 150mA 最大值、因此它 可以满足电流需求。
此致、
Andres