请注意,本文内容源自机器翻译,可能存在语法或其它翻译错误,仅供参考。如需获取准确内容,请参阅链接中的英语原文或自行翻译。
器件型号: TPS566238
设计目标:
输入范围:3.6V - 5.6V
输出:3.5V
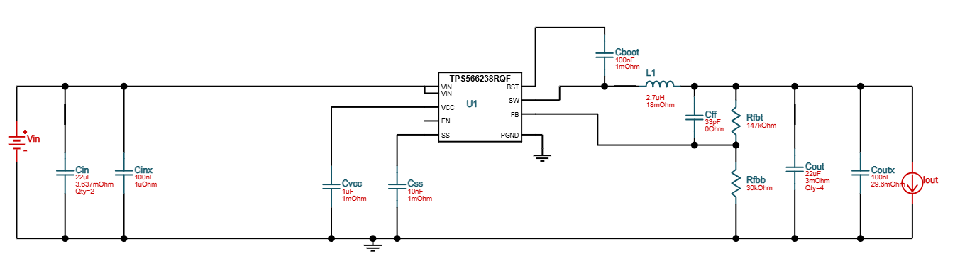
我们使用 Webench Power Designer 并建议使用 TPS566238RQFR 进行实施。随附了建议的电路图。但是、在仿真期间、我们发现当输入电压低于 4.2V 时、输出电压低于 3.5V。
这是芯片本身的问题还是 Webench Power 的错误? 

This thread has been locked.
If you have a related question, please click the "Ask a related question" button in the top right corner. The newly created question will be automatically linked to this question.
器件型号: TPS566238
设计目标:
输入范围:3.6V - 5.6V
输出:3.5V
我们使用 Webench Power Designer 并建议使用 TPS566238RQFR 进行实施。随附了建议的电路图。但是、在仿真期间、我们发现当输入电压低于 4.2V 时、输出电压低于 3.5V。
这是芯片本身的问题还是 Webench Power 的错误? 
