请注意,本文内容源自机器翻译,可能存在语法或其它翻译错误,仅供参考。如需获取准确内容,请参阅链接中的英语原文或自行翻译。
器件型号: TPS746-Q1
它可能关心的对象、
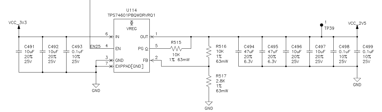
下面是我的设计中的 LDO 电路。 但是、我测量输出时显示为 3.0V 而不是 2.5V。
我有第二个电路采用相同的配置、但 Vo = 1.0V。 我测量它、结果显示为 1.02V
我想知道 Vin 是否大到足以调节 Vo。

根据如下所示的数据表中的设计示例、Vi = 3.8V 且 Vo = 3.3V。 在本例中、Vi = 3.3V、Vo = 2.5、这样可以正常工作。

我做了什么?
谢谢你。