请注意,本文内容源自机器翻译,可能存在语法或其它翻译错误,仅供参考。如需获取准确内容,请参阅链接中的英语原文或自行翻译。
器件型号: UCC28C52
您好、
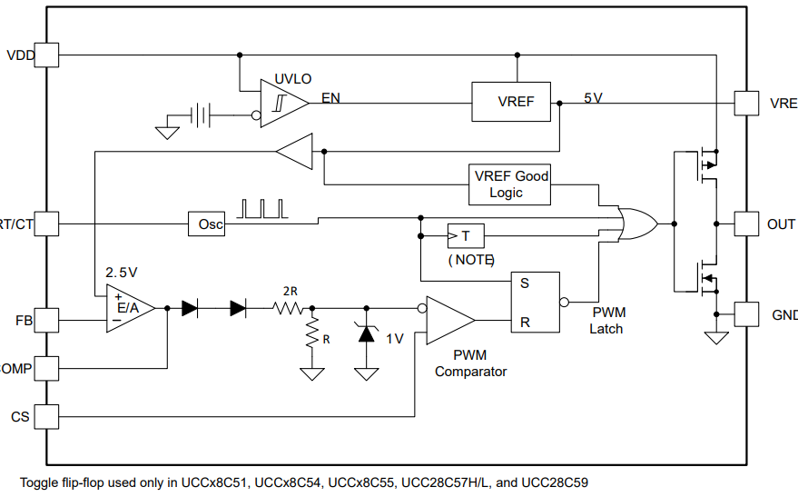
在图 7-6 中、“误差放大器基准电压“约为 2.5V。 根据以下功能方框图、“COMP 至 CS Offset“为 (2.5V - 2x 二极管的 VF (0.7V))/3 = 1.1V/3 = 0.577V。 但在图 7-4 中、“COMP 至 CS Offset Voltage“约为 1.1V 至 1.2V。
您能告诉我们什么是错的吗? 请告知我们。

谢谢、此致、
Hattori 先生。