请注意,本文内容源自机器翻译,可能存在语法或其它翻译错误,仅供参考。如需获取准确内容,请参阅链接中的英语原文或自行翻译。
器件型号: TLVM23615
尊敬的团队:
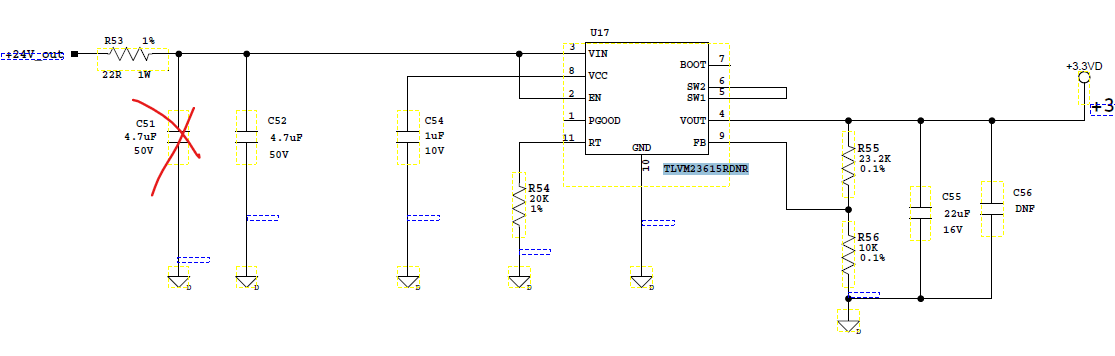
我正在使用 TLVM23615RDNR 生成 3.3V 电压。 规格如下
输入 — 标称 24V
输出 — 3.3V
在 22 Ω 的输入串联电阻器处、后跟两个 4/7uF /50V 电容器、连接到输入端子。
我们为电路板供电时、它不会输出 3.3V 电压。 最后移除其中一个电容器。 仅具有单个 4.7uF/50V 电容器。 然后它开始工作。
任何人都能澄清为什么额外的 cpacitor 会影响芯片的工作?
谢谢、
ADM
(Amod Mujumdar)
