Other Parts Discussed in Thread: BQ24600
请注意,本文内容源自机器翻译,可能存在语法或其它翻译错误,仅供参考。如需获取准确内容,请参阅链接中的英语原文或自行翻译。
器件型号: bq24600
尊敬的团队:
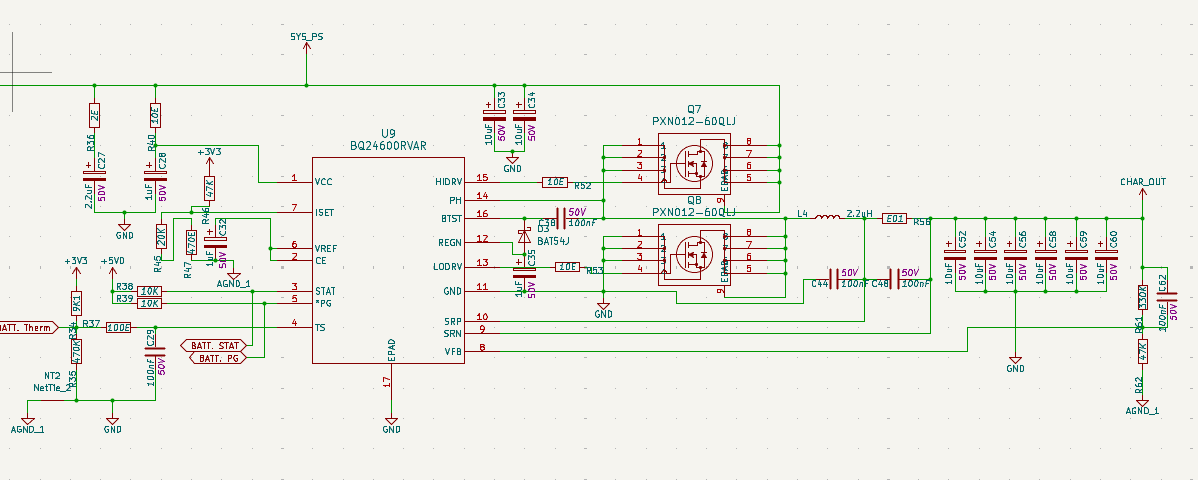
我使用 BQ24600、用于电池充电器应用。
我观察到输出电压的振荡、并试图找出原因。
以下是我的规格和原理图、可供您参考。 此外、我还附上了波形。 
This thread has been locked.
If you have a related question, please click the "Ask a related question" button in the top right corner. The newly created question will be automatically linked to this question.
此致、
基督教。
尊敬的 Christian:
抱歉、Vin - 24V(SYS_PS,黄线)、预期 Vout - 16.8V(char_OUT,蓝线)。 我连接了 4 节电池进行充电、
将 SYS_PS 连接到 24V 后、我会在 CHAR_OUT 处获得 20.4V 电压、在 VFB 引脚上获得 2.1V 电压。 在波形中会出现振荡。
char_OUT 摆幅在 20.4V 到 24.4V 之间。 这可能是因为我的 BMS 可能会在 17V 以上触发 OVP。 因此、CHAR_OUT 将变为 24.4V 并恢复到 20.4V。
现在、根据设计、BQ24600 没有调节到 16.8V 的问题。
谢谢。