请注意,本文内容源自机器翻译,可能存在语法或其它翻译错误,仅供参考。如需获取准确内容,请参阅链接中的英语原文或自行翻译。
器件型号: LM76005
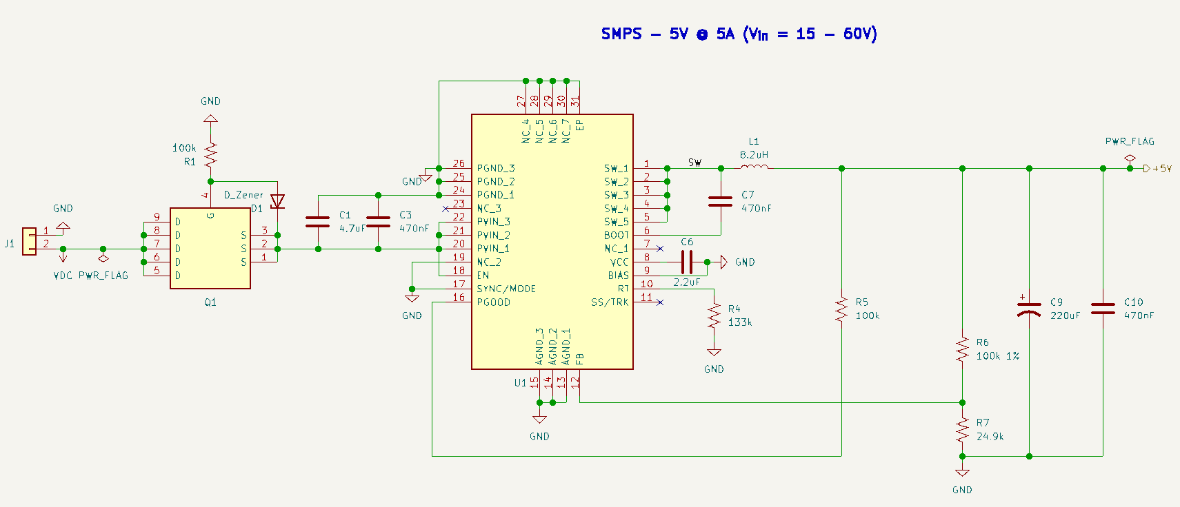
我正在寻找使用 LM76005RNPR 模块的一些支持。 它一直在低压下用作 5V 稳压器、但我们必须加载 2 块电路板来尝试插入 48 伏以上的电源。 我们假设系统的电压为 15V 至 60V、因此 48V 完全处于阈值范围内。 我们使用 TI 电源设计器来设计我们的系统、并严格遵循了值。
我在 KiCAD 上附上了原理图的屏幕截图以及电路板燃烧后的图片。 我们研究了 XT30 连接器的输出、发现电池在大约 2ms 内从 0V 斜升至 48V。 但是、我们的录制频率不是很高。
感谢您发送编修。
Anuhea.



