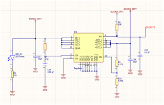
我正在测试我设计的主板。 我正在测量 LDO 稳压器 TPS74401的所有输入引脚,所有这些引脚都正常(3.2 V)。 使用我的原理图配置,输出应为1.1V,但感应器在使用 FB 电阻器时出错,其值完全不同。 无论如何,我不理解为什么输出上的测量值为0V。 我怀疑该组件是错误的,因为该组件序列号似乎不是 TPS74401 (它显示了其他数字和字母)。
我附上关于部件的示意图和照片。
非常感谢。


This thread has been locked.
If you have a related question, please click the "Ask a related question" button in the top right corner. The newly created question will be automatically linked to this question.
我正在测试我设计的主板。 我正在测量 LDO 稳压器 TPS74401的所有输入引脚,所有这些引脚都正常(3.2 V)。 使用我的原理图配置,输出应为1.1V,但感应器在使用 FB 电阻器时出错,其值完全不同。 无论如何,我不理解为什么输出上的测量值为0V。 我怀疑该组件是错误的,因为该组件序列号似乎不是 TPS74401 (它显示了其他数字和字母)。
我附上关于部件的示意图和照片。
非常感谢。

