Other Parts Discussed in Thread: LM3478
大家好,我们正在使用 LM3478进行需要更改的设计。
连接到此电路的设备现在需要12V 电压,而不是以前提供的22V 电压。
输入:17vDC 至40VDC
输出:12V 直流400mA
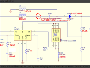
我使用了德州的发电机来生成新的功率值,但由于以前的印刷电路板性能问题,我需要做一些更改。 我改变的最大成分是电感器,因为我们的设计使用两个单独的电感器。
这就是 TI 计算器所需的:

这就是我所做的: 
注:带有红色文本的组件会被更改,其他所有组件都是相同的。
现在,我在不同负载下听到了令人不舒服的嗡声。这将用于显示屏上的背光,因此负载可能接近0mA 到400mA,具体取决于屏幕的亮度。
切换权力绝对不是我的专业领域,因此我希望有人能帮助我。








