This thread has been locked.

If you have a related question, please click the "Ask a related question" button in the top right corner. The newly created question will be automatically linked to this question.

[参考译文] TPS40211:tps40211升压模块的加热效果,设计用于具有24V 输入电压的48V 3A 输出

Guru**** 2531950 points
Other Parts Discussed in Thread: TPS40211

请注意,本文内容源自机器翻译,可能存在语法或其它翻译错误,仅供参考。如需获取准确内容,请参阅链接中的英语原文或自行翻译。

https://e2e.ti.com/support/power-management-group/power-management/f/power-management-forum/1073543/tps40211-heating-effect-in-tps40211-boost-module-designed-for-48v-3a-output-with-input-voltage-24v

部件号:TPS40211
“线程: 测试”中讨论的其它部件

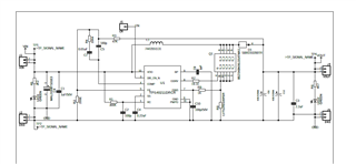
您好,先生,我从设计输入电压为24V 的48V 3A 输出的工作台上获得了一条设计电路。

我选择了一个由工作台设计人员指定的组件。 当负载电流小于500mA 时,模块工作正常。但当负载高于500mA 时,输入源电流不会保持恒定。当我增加负载电流时,输出源电压和电流保持恒定,但输入源电流持续增加,同时也会加热。 我的 PCB 有4层,我没有提供任何散热片。 大多数加热元件是 MOSFET,电感器,肖特基二极管。这些元件的加热越来越多。 所有这些都是 SMD。 在运行此模块的某个时刻,MOSFET 放错位置。 我应该如何解决这一加热问题?

我附上了我的示意图  。请回复我...

  • 请注意,本文内容源自机器翻译,可能存在语法或其它翻译错误,仅供参考。如需获取准确内容,请参阅链接中的英语原文或自行翻译。

    您好,Shubham,

    我已经根据原理图中的数字检查了电感器,我认为您已经使用了这种电感器:

    https://www.we-online.com/catalog/datasheet/7443551131.pdf

    根据数据表,该电感器的饱和电流为4 A,10%。

    这意味着该电感器在~ 3.6A 开始饱和

    输出负载电流为~ 1.1A 时,设计中的3.6A 电感器电流将达到,输出电流为3A 时,电感器电流将达到8.3 A。

    因此,您需要寻找另一个适合您应用的电感器,同时考虑饱和电流。

    此致,

     斯特凡

  • 请注意,本文内容源自机器翻译,可能存在语法或其它翻译错误,仅供参考。如需获取准确内容,请参阅链接中的英语原文或自行翻译。

    主席先生,感谢你的答复

    我意识到电感器选择错误。所以今天我用15uH 和10A 饱和电流的电感器更换了电感器。但问题没有得到解决。

    我已附上一张升压模块的照片。

    我已为24V 输入和48V 3A 输出设计了此模块。

    我没有提供任何散热器,我通过工作台进行了设计。 我使用了零件号 为7443551131的电感器, BSZ040N06LS5ATMA1的 MOSFET 和肖特基二极管 SBRD10200TR,它们是我最热的元件。 示意图已显示。

    如果我加载的模块低于500mW,它会给我提供精细输出,即48V 恒定电压,此时加热效果也很低。

    但当我增加负载时,模块会加热,输入源电流会持续增加。 由于 MOSFET 电流过大,TPS40211在一个点会关闭。   

    一次我加载了一个负载为48V,1A 的模块。 2小时后工作正常,但此后,我正在测试 MOSFET 的温度,当时我只是将热电偶尖端放到 MOSFET 上,MOSFET 放错位置。 我又肩负起了这一责任。

    对于48V 1A 负载,输入功率超过60W,输入源电流持续增加。

    主板热量太大。 我必须在另一个主板上安装此型号。 此模块无法正常工作,无法满足我的需要

    -->在斯蒂芬先生提供的解决方案下,我尝试更换另一个感应器,但我没有发现任何显著效果。

    请告诉我应该怎么做才能使本模块正常工作,或者为重新设计本模块提供一些指导,以满足我的要求

    我的另一个问题是如何为 SMD 组件提供散热器。

    请回复我...

  • 请注意,本文内容源自机器翻译,可能存在语法或其它翻译错误,仅供参考。如需获取准确内容,请参阅链接中的英语原文或自行翻译。

    您好,Shubham,

    我做了一些计算,使用19.1Ohm 的栅电阻器,FET 的损耗为~ 8W。
    这会真正将温度提高到大约100度。

    请在此处使用更低的值- 如果需要,请使用几欧姆。

    同时探测 FET 的栅极以测量切换时间。

    此致,

     斯特凡

  • 请注意,本文内容源自机器翻译,可能存在语法或其它翻译错误,仅供参考。如需获取准确内容,请参阅链接中的英语原文或自行翻译。

    谢谢主席先生的答复。 在数据表中,它们提供了用于计算栅极电阻的公式。

    它是 r=105/Qs

    其中 r 以欧姆为单位,Qs 以 NC 为单位。

    对于我的 MOSFET Qs=29nC,此栅极电阻器的电阻值为3.62欧姆。 我会仔细检查这一点。

    但是,主席先生,它能解决我的模块的加热问题吗?

    请回复我,先生...

  • 请注意,本文内容源自机器翻译,可能存在语法或其它翻译错误,仅供参考。如需获取准确内容,请参阅链接中的英语原文或自行翻译。

    斯蒂芬先生,你好,

    我使用了一个较低值的栅极电阻器(rg=3.3欧姆),但没有得到任何显著结果。

    我已在48V 1A 负载上测试了我的模块。 在启动条件下,我的源电流为2.3A,24V,但随着时间的增加,电流超过了2.7A,tps40211进入关闭模式(我认为是由于电流分流电阻器)。几秒钟后(2到3秒),它再次启用,并产生48V 电压。 此启用和禁用模块将反复出现。 我已经测试了15分钟,并记录了每个组件的表面温度。 我在下面提到了这一点。

    SR 号      组件                                   ℃(℃)环境温度()

    01 电感器 77 30
    02 MOSFET 150 30
    03. 电话:40211 77 30
    04 肖特基二极管 157. 30
    05 输出端盖(+) 120 30
    06 外置瓶盖(-) 101. 30
    07 输入盖(+) 75 30
    08 输入 CAP (-) 77 30
    09 底层   81. 30

    在测试 MOSFET 温度期间,它被放错位置(我已在其表面放置了一个热电偶尖端)。

    模块工作不正常。请向我建议我应该怎么做?

  • 请注意,本文内容源自机器翻译,可能存在语法或其它翻译错误,仅供参考。如需获取准确内容,请参阅链接中的英语原文或自行翻译。

    您好,Shubham,

    数据中的一个点令人困惑。 二极管上的温度高于 FET 上的温度,但这可能只是测量容差。

    FET 仍会产生大量功率,请参阅下面的计算-我已使用功率级设计器来实现此目的:

    (功率级设计器|概述|设计资源| TI.com)

    如您所见,FET 仍会产生2.82W 的测试配置。

    这将导致温度升高~ 150°。

    这里的关键因素是浇口电荷,浇口驱动器和浇口电阻。

    另请参阅另一个 FET 作为比较:

    但在 PCB 上也需要有一种散热方法,因此 PCB 上应有一些铜区,这样热量就可以从组件中散热。

    此致,

     斯特凡

  • 请注意,本文内容源自机器翻译,可能存在语法或其它翻译错误,仅供参考。如需获取准确内容,请参阅链接中的英语原文或自行翻译。

    门驱动的切换频率为525kz。

  • 请注意,本文内容源自机器翻译,可能存在语法或其它翻译错误,仅供参考。如需获取准确内容,请参阅链接中的英语原文或自行翻译。

    谢谢,但这并没有带来很大的影响。

    此致,

     斯特凡

  • 请注意,本文内容源自机器翻译,可能存在语法或其它翻译错误,仅供参考。如需获取准确内容,请参阅链接中的英语原文或自行翻译。

    谢谢主席的答复。

    我正在重新设计 PCB。所以请指导我,因为我保持原理图不变。

    PCB 的外形是否影响了这种加热效果?

  • 请注意,本文内容源自机器翻译,可能存在语法或其它翻译错误,仅供参考。如需获取准确内容,请参阅链接中的英语原文或自行翻译。

    您好,Shubham,

    在这里可以找到许多信息:

    电源设计研讨会资源(TI.com)

    但也许您先检查一下这一项:

    SEM1600主题4:构建电源设备–布局注意事项

    其外形本身没有影响,但您需要或已经花费在散热方面的面积非常重要。

    因此,考虑到外形对热量有一定影响。

    此致,

     斯特凡

  • 请注意,本文内容源自机器翻译,可能存在语法或其它翻译错误,仅供参考。如需获取准确内容,请参阅链接中的英语原文或自行翻译。

    谢谢主席的答复。

    我将检查这些文档,并对我的布局和设计进行相应的更改。

  • 请注意,本文内容源自机器翻译,可能存在语法或其它翻译错误,仅供参考。如需获取准确内容,请参阅链接中的英语原文或自行翻译。

    您好,Shubham,

    我将结束这一话题,因为讨论似乎在这里继续:

    (+) TPS40211:设计用于24V 输入和48V,3A 输出(150W)的 EMI 效应和加热效应的 TPS40211升压模块的障碍-电源管理论坛-电源管理- TI E2E 支持论坛

    此致,

     斯特凡