请注意,本文内容源自机器翻译,可能存在语法或其它翻译错误,仅供参考。如需获取准确内容,请参阅链接中的英语原文或自行翻译。
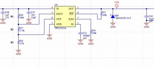
部件号:TPS25921A 5V 1A 壁装适配器 通过 C48 之前连接的2米电缆为系统供电。 输出负载非常轻,通常小于100mA。
在 Ilim 连接到100K 的情况下加电时 ,插针会出现周期性的故障,大约每秒1毫秒。 这将阻止我们的下游降压调节器运行。

如果我将 Ilim 电阻器降低到35.6K,这种故障就会消失,系统运行正常。 是否有人知道伊利姆为100000时电路不工作的原因?

谢谢你