This thread has been locked.

If you have a related question, please click the "Ask a related question" button in the top right corner. The newly created question will be automatically linked to this question.

[参考译文] LM2.7402万:LM2.7402万在工作几小时后损坏

Guru**** 2502325 points


请注意,本文内容源自机器翻译,可能存在语法或其它翻译错误,仅供参考。如需获取准确内容,请参阅链接中的英语原文或自行翻译。

https://e2e.ti.com/support/power-management-group/power-management/f/power-management-forum/1097899/lm27402-lm27402-is-damaged-after-few-hours-of-working

部件号:LM2.7402万

您好,

继续 使用12V至1V @ 14A稳压器设计的启动Hiccup,我们进行了模拟并实施了更改。

在某些主板上,我们面临LM2.7402万设备在工作几小时后损坏。 在探测时,LM2.7402万内部调节器VDD输出电压仅为1.5V,而不是4.5V。 没有闸极驱动输出, 设备在几秒钟内就会加热到极高的温度。

输入电压恒定为12伏。 那么,LM2.7402万 在哪些情况下会出现问题?

所用电感器部件为XAL6030-331MEB,330nH,25A。

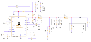
请参阅以下示意图,布局和模拟结果。

示意图。 除此之外,在Q27附近的布局上,有330uF (UCL1E331MNL1GS)的2个电解电容器

主板布局

Simulation原理图

模拟结果

e2e.ti.com/.../LM2.7402万_5F00_1V_5F00_Simulation_5F00_Sch_5F00_10A_5F00_Output.pdf

谢谢!

Jijesh

  • 请注意,本文内容源自机器翻译,可能存在语法或其它翻译错误,仅供参考。如需获取准确内容,请参阅链接中的英语原文或自行翻译。

    感谢原理图和PCB。  在我的评论中,我确实看到了任何会损坏VDD的东西。  盖与IC位于同一侧,二极管位于另一侧。  

     当转换器在带宽打开的情况下正常工作时,您是否在SW至GND设备引脚上有任何示波器图。  

       使用1us到2us/div时分。   

    使用尖端和套管  测量靠近设备旋转的SW至GND。  

    请参阅视频 https://training.ti.com/zh-tw/engineer-it-how-test-power-supplies-measuring-noise

    当转换器工作正常时,您能否探测VDD到GND。  

    在出现故障的设备上,您可以测量SW至GND  (1-2us/div) 和VDD至GND (1-2us/div和2ms/div)以及SS/磁道至GND (1ms/div)。  

    如果禁用设备并重新启用,损坏的设备是否始终损坏或设备是否恢复。

    您是否已卸下损坏的设备并检查了每个引脚与GND的导通性,以及是否与未使用的设备进行了比较。  

  • 请注意,本文内容源自机器翻译,可能存在语法或其它翻译错误,仅供参考。如需获取准确内容,请参阅链接中的英语原文或自行翻译。

    您好,David:

    感谢您的回复。 附加在您要求的波形下方

    工作 IC -开关至GND

    工作 IC - VDD至GND

    工作IC - SS至GND

    IC损坏—开关至接地

    IC损坏- VDD至GND

    IC - SS至GND损坏

    受损IC上的引脚阻抗

    引脚1 (CS+)至11 (GND)-->开路
    引脚2 (CS-)到11 (GND)--> 15.5毫秒
    引脚3 (SS/履带)至11 (接地)--> 1毫秒
    引脚4 (FB)至11 (GND)--> 1.4毫秒
    引脚5 (COMP)至11 (GND)--> 153欧姆
    引脚6 (FADJ)至11 (GND)-->开路
    引脚7 (同步)至11 (GND)-->开路
    引脚8 (EN)至11 (GND)--> 3.88毫秒
    引脚9 (PGOOD)至11 (GND)--> 2.16毫秒
    引脚10 (VIN)至11 (GND)--> 1.71毫秒
    引脚12 (VDD)至11 (GND)--> 229Ohm
    引脚13 (LG)至11 (GND)--> 8.2千克
    引脚14 (SW)至11 (GND)--> 8.37千克
    引脚15 (HG)至11 (GND)--> 16.64 Kohms
    引脚16 (CBOOT)至11 (GND)--> 1欧姆

    在3个受损IC中,Cboot引脚至GND显示为1欧姆

    工作 IC上的引脚阻抗

    引脚16 (CBOOT)至11 (GND)-->开路

    其他观察结果是,当我们移除VDD和CBOOT之间的肖特基二极管时,损坏的设备未加热,VDD电压显示在4.8V左右

    禁用和启用CBOOT至GND短路的设备后无法恢复。 设备似乎已永久性损坏。

    什么都可能导致CBOOT引脚损坏? 220nF CBOOT电容器(CBOOT引脚到SW引脚)之间的电压约为4V。

    即使我们尝试将切换频率增加到1MHz (FAdj上的6.04K至GND)并将软启动增加200ms (SS引脚至GND上的1uF),设备也会损坏。

    谢谢!

    Jijesh

  • 请注意,本文内容源自机器翻译,可能存在语法或其它翻译错误,仅供参考。如需获取准确内容,请参阅链接中的英语原文或自行翻译。

    VDD是线性调节器输出,一旦拆下二极管,线性调节器的电流不再受损坏CBOOT的限制。  

    如果用良好的IC更换损坏的IC,则电源将再次工作。   是否有其他组件可能已损坏。  

    CBOOT至GND的绝对最大额定电压为24V,CBOOT至SW的额定电压为6V。   SW至GND的额定电压为22V。  

    如果这些针脚上的电压超过这些电平,可能会永久损坏设备。  

    您是否可以在不受带宽限制的情况下使用200ns/div时间进行探测:  IC引脚上的SW至GND, CBOOT至GND IC引脚。   

    我们需要查看针脚上的直流和瞬态电压。  

    如果可能,使用CBOOT至SW的差分探头或数学函数减去Cboot至GND和SW至GND,以获得Cboot至SW电压。  

    检查SW节点或CBOOT电压的振铃是否大于ABS最大额定值。  

    高侧FET栅极电荷低于EVM设计。   高侧FET可能会非常快速地打开,导致SW节点振铃过高。

    缓解SW节点振铃的一种方法是使用SW节点上的RC缓冲器接地。