请注意,本文内容源自机器翻译,可能存在语法或其它翻译错误,仅供参考。如需获取准确内容,请参阅链接中的英语原文或自行翻译。
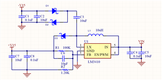
部件号:LM3410 双功率恒定电压输出的LM3410,参考如下

输入3-5V;输出电流:100mA
帮助分析设计的合理性,因为在测试过程中发现某些IC损坏
This thread has been locked.
If you have a related question, please click the "Ask a related question" button in the top right corner. The newly created question will be automatically linked to this question.