大家好、
我需要你的支持!!!
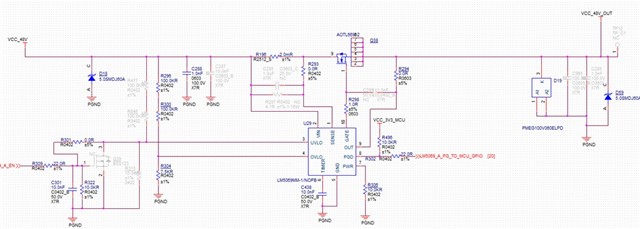
LM5069正常工作后、客户 发现 LM5069的 OUT 引脚输出为负电压(-1.6V 持续5us)、此时 NMOS 源极接地短路。 根据 LM5069的数据表、OUT 引脚只能承受-1V 的电压。 下面显示了客户原理图。

客户想知道
1、为什么 OUT 引脚输出负电压;
2、为什么数据表限制负电压、OUT 引脚中是否有 ESD 器件? 如果存在、ESD 器件是否会由于负电压而导通?
负电压(-1.6V 持续5us)是否会损坏器件? 您是否有有关负电压和持久时间的数据?
是否有任何降低负电压的解决方案?
5.客户希望添加一个电阻器来降低负电压。他们想知道添加电阻器的影响、但功率保护除外。
期待您的回复。
此致
非


