This thread has been locked.

If you have a related question, please click the "Ask a related question" button in the top right corner. The newly created question will be automatically linked to this question.

[参考译文] LM5021:直流/直流反激式转换器在较低温度范围内无法启动。

Guru**** 2533070 points
Other Parts Discussed in Thread: LM5021

请注意,本文内容源自机器翻译,可能存在语法或其它翻译错误,仅供参考。如需获取准确内容,请参阅链接中的英语原文或自行翻译。

https://e2e.ti.com/support/power-management-group/power-management/f/power-management-forum/1121813/lm5021-dc-dc-flyback-not-starting-up-for-lower-temperature-range

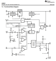
器件型号:LM5021

我正在针对以下规格设计反激式器件:

输入电压:100V 至280Vdc

PO:20W

Vo:13.5V

在+80C 至-20C 的温度范围内、它在所有条件下都可以正常工作、但在-20C 至-40C 的温度范围内、它在较低的输入电压(100V 至160V)下不会以高于1A 的负载启动。 这些波形针对基准进行了连接。 黄色- Vin 引脚、蓝色- SS 引脚、红色- CS 引脚。

它看起来是处于断续模式或偏置电流不足。 您能不能帮助我理解并解决同样的问题。   

启动电阻更改为 R3-75K、R4-75K 和 R13-50K

  • 请注意,本文内容源自机器翻译,可能存在语法或其它翻译错误,仅供参考。如需获取准确内容,请参阅链接中的英语原文或自行翻译。

    您好 Sankalp、

    您的查询已分配给产品专家、请留出一到两个工作日进行回复。

    此致、

    Harish

  • 请注意,本文内容源自机器翻译,可能存在语法或其它翻译错误,仅供参考。如需获取准确内容,请参阅链接中的英语原文或自行翻译。

    您好!

    当我查看您的波形时、它看起来不像是进入 OCP 断续模式。  SS 电容器的充电电流为22uA、放电电流为0.25uA 和10uA。  这意味着 SS 放电率大约为电荷的一半。  您的波形显示 SS 电容器被拉至接地。  唯一应该实现该目的的是 VCC UVLO。  您可能希望研究 VCC、看看它在此期间执行的操作。  此外、VIN 也可能进入 UVLO、在7.25和20V 之间循环。

    您可能还需要查看具有您正在查看的波形的 VCC、并在25C 和-40C 下研究这些条件下的启动行为。  以了解差异是什么。  这可以帮助您确定在寒冷条件下发生的情况。  

    当软启动开始为 VIN 充电时、VIN 下降10V、似乎您没有足够的 VIN 电容。  VIN 电容器应比 VCC 电容器大10倍。

    我查看了您的原理图、在 VDD 上有一个0.1uF 的电容器、然后 通过 R5 (47.5)欧姆电阻连接到电容器组 C7、C8、C9、为20.1uF。   我认为这个电容器组应该直接位于 VIN 引脚上、或者至少将一个10uF 电容器与 C13串联。

    您的设计还尝试多次启动7.25V 至20V 之间的 Vin 周期。  仅使 VIN 放电至7.25V、并重复上述过程。  几乎就好像您的偏置永远不会提供 LM5021的输入电压。  我认为在软启动时间结束时应该这样做。   

    我想知道您在测试电源时是否使用恒定电流负载?  否则可能会阻止偏置电源为 LM5021供电。  要解决此问题、只需使用电阻负载即可。

    此致、

  • 请注意,本文内容源自机器翻译,可能存在语法或其它翻译错误,仅供参考。如需获取准确内容,请参阅链接中的英语原文或自行翻译。

     我尝试在输入电压下加20uF、但得到的结果相同。 这意味着偏置不提供所需的电流。 如果是这种情况、则如何解决。  

    我在输出端使用电阻负载进行测试。  

  • 请注意,本文内容源自机器翻译,可能存在语法或其它翻译错误,仅供参考。如需获取准确内容,请参阅链接中的英语原文或自行翻译。

    您好!

    您是否监测了 VIN、VCC、CS 和 SS 以更好地了解行为?   您是否在-40和25°C 的温度下学习过它?

    您的波形看起来像是在辅助绕组可以供电之前由于 VCC UVLO 而使 SS 电容器放电。  

    我想知道您在测试电源时是否使用恒定电流负载?  否则可能会阻止偏置电源为 LM5021供电。  要解决此问题、只需使用电阻负载即可。

    此致、

  • 请注意,本文内容源自机器翻译,可能存在语法或其它翻译错误,仅供参考。如需获取准确内容,请参阅链接中的英语原文或自行翻译。

    请参阅-40C 和25C 下附加的波形:  

    CH1 -VIN 引脚

    CH2-VCC 引脚  

    CH3- SS 引脚

     在测试时、我在负载处使用变阻器。 在打开直流/直流转换器之前、它设置为~9.2 Ω。  

  • 请注意,本文内容源自机器翻译,可能存在语法或其它翻译错误,仅供参考。如需获取准确内容,请参阅链接中的英语原文或自行翻译。

    您好!

    您的辅助电源(VIN)似乎是在 VIN 以25°C 的软启动要求骤降后出现的

    在- 40 C 时、辅助电源无法为 LM5021供电。  VIN 下降导致 LM5021进入 UVLO、导致 VCC 下降。

    我想知道您的电容器是否随 teampature 而变化?

    尝试在-40 C 温度下使用单独的偏置电源偏置 Vin、以查看问题是否消失。

    此致、

  • 请注意,本文内容源自机器翻译,可能存在语法或其它翻译错误,仅供参考。如需获取准确内容,请参阅链接中的英语原文或自行翻译。

    使用独立电源进行偏置意味着使用15V 将外部电源连接到 VIN 引脚、移除更强的二极管 D4。 使用输入电源(100V)打开外部电源(15V)。  我的理解是否正确?

  • 请注意,本文内容源自机器翻译,可能存在语法或其它翻译错误,仅供参考。如需获取准确内容,请参阅链接中的英语原文或自行翻译。

    您好!

    我想 VDD 和 VCC 上的保持电容可能会下降到-40 C。 我认为无需移除 D4即可使用外部偏置电源进行检查。

    此致、

  • 请注意,本文内容源自机器翻译,可能存在语法或其它翻译错误,仅供参考。如需获取准确内容,请参阅链接中的英语原文或自行翻译。

    尊敬的 Mike:

    我使用外部偏置电源进行了检查、结果相同、即在冷(-40C)时不会使满载时的输出电压降低。 在低于0.6A 负载时工作正常。  

    删除了 D4。 D4阴极处连接的偏置。 首先在输入电源上接通、然后在24V 偏置电源上接通。 导通后、偏置电源在 VIN 处获得24V 电压、在 VCC 引脚处获得8.6V 电压、在该电压之后、SS 电容器充电至3.7V 并放电。  

    还将所有电容器替换为新的 X7R 电容器(C7、C8、C9、C13、C14、 C21、C22。 在 C13上添加了额外的电解电容器22uF/50V 电容器)。   

    还有一件事、它是-15C 温度以下的工作文件。

  • 请注意,本文内容源自机器翻译,可能存在语法或其它翻译错误,仅供参考。如需获取准确内容,请参阅链接中的英语原文或自行翻译。

    您好!

     在-40°C 测试期间,您是否查看过 VIN、VCC、SS、CS?  即使设计未启动、行为也应发生变化。  您之前在此测试期间遇到的问题似乎是偏置电源未出现。  这应该已经解决了偏置电源问题、但可能仍有另一个启动问题。

    将电容器移至跨 C13后、您可以消除先前在上电期间观察到的毛刺脉冲。

    您的新曲线图显示、问题仍然是偏置电压未在-40 C 时上升。 然而、在一个点之后、偏置电源似乎上升并且 VCC 停止周期、但 SS 继续周期。  SS 电容器充电率比放电率快得多。  这将表明、在- 40 C 时、LM5021将进入 OCP 断续模式。

    在启动过程中、您可能需要在25 C 和- 40C 的条件下学习 VIN、CS、VCC 和 Vout。  好像在-40°C 时会产生额外的输出负载、而在25°C 时则不会产生额外的输出负载。 研究这些引脚可帮助您确定问题是什么。

    此致、

  • 请注意,本文内容源自机器翻译,可能存在语法或其它翻译错误,仅供参考。如需获取准确内容,请参阅链接中的英语原文或自行翻译。

    尊敬的 Mike:

    感谢您的输入。

    请参见随附的波形 CH1:Vin、CH2:CS。 通道3:SS

    在25°C 时

    在-40°C 时

    在-40C 时、两个波形相同、仅每次分段的时间发生变化。 40C 时的噪声看起来更多、这会导致问题、LM5021进入 OCP 断续模式。我的理解是否正确? 如果是、那么我需要微调 CS 引脚上的 RC 脉冲滤波器。  

    我还缺少其他什么吗?  

  • 请注意,本文内容源自机器翻译,可能存在语法或其它翻译错误,仅供参考。如需获取准确内容,请参阅链接中的英语原文或自行翻译。

    您好!

    我不确定这些波形是否进入 OCP 断续模式。  VDD 似乎正在放电至 UVLO。  

    CS 数据包在-40和25°C 时的外观也相同

    OCP 跳变点大约为(5.1V-1.25V)/3 = 1.28V。  您的示波器是带限的。   我将查看不带带宽限制的 CS 信号尖端和桶形电路、以仔细检查峰值电流到底达到了多少。  如果未达到1.28V、则很可能不是 OCP。  如果是、则 RC 滤波应按照您的建议解决该问题。

    25°C 时的 CS 信号对于加载的输出看起来不正确。  我希望 CS 信号峰值跟踪软启动、然后电平输出以反映反激式转换器的负载。  软启动也处于稳定电压。

    您能否再次查看这些波形并在初始导通时触发 VDD。  您正在尝试比较启动行为以查看有何不同?

    此致、

  • 请注意,本文内容源自机器翻译,可能存在语法或其它翻译错误,仅供参考。如需获取准确内容,请参阅链接中的英语原文或自行翻译。

    尊敬的 Mike:

    通过在输出端添加额外的电容器来解决这个问题、请参考电流输出电路设计。 除了这些、我添加了2000uF 电容器、问题得到解决。 您能不能帮助理解实际问题、以及在添加电容器后如何解决这个问题。  

  • 请注意,本文内容源自机器翻译,可能存在语法或其它翻译错误,仅供参考。如需获取准确内容,请参阅链接中的英语原文或自行翻译。

    您好!

    我认为、您的电容器可能会在-40 C 时改变电容值、并且无法提供足够的保持。

    此致、